й¥»÷ÐÂÎäÆ÷£ºÏ¹ÑÛÓ¥APT×éÖ¯×îй¥»÷»î¶¯ÍêÈ«ÆÊÎö

Ðû²¼Ê±¼ä 2020-08-14

Ò»¡¢¸ÅÊö


°ÙÀÖ²©ADLabʵÑéÊÒÔÚ½ü¼¸¸öÔÂÄÚ£¬£¬£¬½ÓÁ¬²¶»ñµ½¶àÆðÕë¶Ô¸çÂ×±ÈÑǹú¼ÒµÄÕþ¸®²¿·Ö£¬£¬£¬½ðÈÚ¡¢ÒøÐС¢°ü¹ÜµÈÐÐÒµ¼°ÎÀÉúºÍÖÆÒ©»ú¹¹ÌᳫµÄ´¹ÂÚÓʼþ¶¨Ïò¹¥»÷¡£¡£¡£¡£¡£¡£¹¥»÷ÕßÒÔ¡°¹Ú×´²¡¶¾¼ì²â½ôÆÈ¼û¸æµ¥¡±»ò¡°ÐÌÊÂËßËÏ֪ͨµ¥¡±µÈÃüÃûµÄÓÕ¶üÎĵµ×÷ΪÓʼþ¸½¼þ£¬£¬£¬²¢ÅäºÏÓã²æÓʼþÏò¹¥»÷Ä¿µÄµçÄÔÖ²ÈëÔ¶¿ØÄ¾Âí¡£¡£¡£¡£¡£¡£´ÓÓʼþÆÊÎöЧ¹ûÀ´¿´£¬£¬£¬¹¥»÷Õ߻ὫÓʼþµÄȪԴαװ³É¸çÂ×±ÈÑǹú¼ÒÎÀÉú²¿¡¢¹ú¼Ò˰ÎñºÍº£¹Ø×ÜÊð¡¢ÃñÊÂÉí·Ý¹ÒºÅ´¦¡¢Éó²éÔºÒÔ¼°ÒÆÃñ¾ÖµÈÕþ¸®²¿·Ö£¬£¬£¬ÒÔÔöÇ¿ÆäÓʼþµÄÕæÊµÐÔ¡£¡£¡£¡£¡£¡£ÎÒÃÇͨ¹ý¶Ô¹¥»÷ÕßαװµÄȪԴÐÅÏ¢¡¢ÓòÃûʹÓÃÆ«ºÃ¡¢IPµØµã¹ØÁª¼°µØÀíλÖõÈÌØÕ÷¾ÙÐбÈÕÕÆÊÎö£¬£¬£¬·¢Ã÷¸ÃϵÁй¥»÷ȪԴÓÚϹÑÛÓ¥×éÖ¯£¬£¬£¬µ«½ÓÄɵĹ¥»÷ÎäÆ÷½ÏÒÔÍùÍêÈ«²î±ð¡£¡£¡£¡£¡£¡£Ï¹ÑÛÓ¥Ê״α»Åû¶ÓÚ2019ÄêÍ·£¬£¬£¬ÊÇÒ»¸öÒÉËÆÀ´×ÔÄÏÃÀÖÞµÄAPT×éÖ¯£¬£¬£¬Æä×îÔç»îԾʱ¼ä¿É×·Ëݵ½2018Ä꣬£¬£¬Ö÷ÒªÕë¶Ô¸çÂ×±ÈÑÇÕþ¸®ºÍ´óÐ͹«Ë¾¾ÙÐй¥»÷¡£¡£¡£¡£¡£¡£

ÔÚ¶Ô¹¥»÷»î¶¯ÉîÈëÆÊÎöºó£¬£¬£¬ÎÒÃÇ·¢Ã÷¸Ã×éÖ¯ÔÚÎÒÃÇ·¢Ã÷µÄÕâÅú¹¥»÷ÖнÓÄÉÁׯüΪÏȽø¹¥»÷ÊÖÒպͷ´×·×ÙÊÖÒÕ¡£¡£¡£¡£¡£¡£ÔÚÒÔÍùµÄ¹¥»÷ÖУ¬£¬£¬¸Ã×éÖ¯¶àʹÓÃMHTMLÃûÌõĶñÒâÎĵµ×÷Ϊ¹¥»÷¸½¼þ£¬£¬£¬¶øÔÚ±¾´Î¹¥»÷Àú³ÌÖУ¬£¬£¬¸ÃºÚ¿Í×é֯ʹÓÃÒ»¸öÎÞ¶ñÒâµÄÎĵµ×÷ΪǰÑÔ£¬£¬£¬ÓÕʹĿµÄÏÂÔØÎĵµÖÐÌṩµÄ¶ñÒâ¶ÌÁ´½Ó£¨¸Ã¶ÌÁ´½ÓÖ¸ÏòÒ»¸ö¼ÓÃܹýMHTMLµÄ¶ñÒâÎĵµ£©£¬£¬£¬Õâ´ó´óÌá¸ß¹¥»÷µÄÓÐÓÃÐÔ£¬£¬£¬Æä²»µ«Äܹ»ÈƹýÓʼþÇå¾²·À»¤ÏµÍ³ºÍÈëÇÖ¼ì²âϵͳ£¬£¬£¬²¢ÇÒ´ó´óµÄ½µµÍÁ˱»É±¶¾Èí¼þ²éɱµÄ¸ÅÂÊ£¨ÎÒÃDz¶»ñµÄÐí¶àÑù±¾ÔÚVTÉϵIJéɱÂʾù0£¬£¬£¬²¿·ÖÑù±¾Ò²ºã¾Ã¼á³Ö×ŵÍÓÚ5%µÄ¼«µÍ²éɱÂÊ£©£»£»£»£»£»£»£»ÎÒÃÇ·¢Ã÷µÄÕâÅú¹¥»÷ÖУ¬£¬£¬¸ÃºÚ¿Í×éÖ¯·ÅÆúÁËÒÔÍù³£ÓõÄImminentMonitor RAT£¬£¬£¬½ÓÄÉÁËÒ»¿îÒþ²ØÄÜÁ¦ºÍÃâɱÄÜÁ¦¸üÇ¿µÄRAT--AsyncRAT£¬£¬£¬Í¬Ê±Á¬ÏµÖØ´ó¶à²ã¼ÓÃÜÓë´úÂëǶÌ×ÊÖ¶ÎÀ´Ìṩ·´ÆÊÎöÄÜÁ¦ºÍ·´¼ì²âÄÜÁ¦¡£¡£¡£¡£¡£¡£      

AsyncRATÊÇȪԴÓÚÍâÑóµÄÒ»¿îÔ¶¿ØÄ¾Âí£¬£¬£¬Æä³ýÁËÄܹ»¶ÔÄ¿µÄ¾ÙÐÐ×î»ù±¾µÄÔ¶³ÌÌØ¹¤»î¶¯Í⣬£¬£¬»¹¿ÉʹÓÃUSB×°±¸Í»ÆÆÎïÀí¸ôÀ롢ʹÓÃbot killerɨ³ýÄ¿µÄÉϵľºÕùµÐÊֵȡ£¡£¡£¡£¡£¡£¸ÃľÂí×î¾ßÌØµãµÄÊǽÓÄɲ»Â䵨µÄÎÞº¦Ä£¿£¿ £¿£¿£¿é×÷ΪĿµÄµÄ½©Ê¬Àú³Ì£¬£¬£¬ ²¢½ÓÄÉ¡°propelling in use£¬£¬£¬destroy after use¡±µÄÊÂÇéģʽ£¬£¬£¬¼´ÆÊÎö¹¥»÷ʹÃüΪ×ÓʹÃü£¬£¬£¬Ã¿¸ö×ÓʹÃüÒÔÒ»¸öµ¥¶ÀµÄDLLÄ£¿£¿ £¿£¿£¿éÀ´ÊµÏÖ£¬£¬£¬ºÚ¿ÍÖ´ÐÐʹÃüʱÓɶà¸ö×ÓʹÃüDLLÄ£¿£¿ £¿£¿£¿éƾ֤һ¶¨µÄÖ´ÐÐÐòÁÐÀ´ÊµÏÖ£¬£¬£¬Í¬Ê±¶ÔÍê³ÉʹÃüµÄÄ£¿£¿ £¿£¿£¿é¾ÙÐÐʵʱÏú»Ù¡£¡£¡£¡£¡£¡£ÕâÖÖÊÂÇéģʽ½«Ò»¸öÍêÕû¶ñÒâʹÃüÆÊÎö³É¶à¸öÎÞº¦µÄ×ÓʹÃü£¬£¬£¬Äܹ»ÓÐÓõØÌÓ±ÜÒ»Ð©ÖØ´óÇå¾²·À»¤Õ½ÂÔ£¬£¬£¬Í¬Ê±Ò²ÄÜÓÐÓõرÜÃâȡ֤ÆÊÎöÖ°Ô±»ñÈ¡Æä½¹µã¹¥»÷Ä£¿£¿ £¿£¿£¿é¡£¡£¡£¡£¡£¡£

±ðµÄ£¬£¬£¬¸ÃºÚ¿Í×éÖ¯»¹½ÓÄÉÁË¡°DoubleFlux+Fast VPN¡±ÊÖÒÕÀ´µÖ´ï·´×·×ٺͷ´Õì²âµÄÄ¿µÄ¡£¡£¡£¡£¡£¡£ÎÒÃÇͨ¹ý¶Ô¹¥»÷ÕßʹÓõÄC&C»ù´¡ÉèÊ©¾ÙÐÐÆÊÎö·¢Ã÷£¬£¬£¬ÕâÅú¹¥»÷µÄC&CÓòÃûÊÇͨ¹ýDNSExit.comÀ´¶¯Ì¬·ÖÅÉIPµØµã(IPµØµãÊǶ¯Ì¬×ª±äµÄ£¬£¬£¬ÏÕЩ¶¼¹éÊôÓÚ¸çÂ×±ÈÑǵÄISP)¡£¡£¡£¡£¡£¡£ÏÖʵÉÏ£¬£¬£¬DNSExit²»µ«ÊÇÒ»¸ö¡°1(dns)¶Ôn(IP)¡±µÄЧÀÍ£¬£¬£¬¸üÊÇÒ»¸ö¡°m(dns)¶Ôn(IP)¡±£¬£¬£¬Òò´ËÆäÓ¦¸Ã½ÓÄÉÁË¡°double flux¡±ÊÖÒÕÀ´¹æ±ÜËÝÔ´Óë×·×Ù¡£¡£¡£¡£¡£¡£²»µ«ÔÆÔÆ£¬£¬£¬ºÚ¿Í×é֯ʹÓÃÕâÖÖЧÀ͵ı³ºó»¹¼ÓÁËÒ»²ãVPN£¬£¬£¬Ò²¾ÍÊÇ˵ͨ¹ý¡°Double Flux¡±»ñµÃµÄIPµØµã²¢²»ÊǺڿÍÕæÕýµÄIPµØµã£¬£¬£¬ÆäÖ»ÊÇһϵÁеÄVPN½Úµã(½ÚµãµÄIPµØµãÓÉUnus.InsЧÀÍÉÌÌṩ)£¬£¬£¬Òò´Ë½èÓá±fastflux¡±ÃüÃû·¨ÎÒÃǽ«ÕâÖÖ·´×·×ÙÊÖÒÕ³ÆÎª¡±Fast VPN¡±¡£¡£¡£¡£¡£¡£¹¥»÷ÕßʹÓá°Double Flux+Fast VPN¡±ÊÖÒÕÀ´×÷Ϊ¹¥»÷ÔØºÉºÍľÂí»ØÁ¬µÄͨµÀ£¬£¬£¬Ê¹µÃºÚ¿ÍµÄ¹¥»÷±äµÃºÜÊÇÄÑÒÔ×·×ÙºÍËÝÔ´¡£¡£¡£¡£¡£¡£


¶þ¡¢¹¥»÷»î¶¯ÆÊÎö


±¾ÕÂ×ܽáÁ˺ڿÍ×éÖ¯½üÆÚµÄ¹¥»÷»î¶¯ÊÂÎñÒÔ¼°±¾´Î»î¶¯ÖÐʹÓõĹ¥»÷ÊÖ·¨¡£¡£¡£¡£¡£¡£


2.1½üÆÚ¹¥»÷»î¶¯


°ÙÀÖ²©ADLabʵÑéÊÒ»ùÓÚԭʼÏßË÷¶ÔºÚ¿Í×éÖ¯±¾´ÎµÄ¹¥»÷»î¶¯¾ÙÐÐÁËÖÜȫ׷×Ù¡¢¹ØÁªºÍÆÊÎö£¬£¬£¬·¢Ã÷´Ë´Î»î¶¯×îÔç¿É×·Ëݵ½2019Äê9Ô£¬£¬£¬ÇÒ½üÆÚ»î¶¯Ö÷ÒªÒÔCOVID-19Ïà¹ØÄÚÈÝ×÷Ϊ´¹ÂÚÓÕ¶ü¡£¡£¡£¡£¡£¡£ÎÒÃÇ×ÛºÏËùÓеÄÍþвÇ鱨Êý¾Ý£¬£¬£¬ÊáÀíÁ˱¾´Î¸Ã×éÖ¯ÌᳫµÄËùÓй¥»÷ÊÂÎñ£¬£¬£¬²¢»æÖƳöÒÔϹ¥»÷ÊÂÎñʱ¼äÏß¡£¡£¡£¡£¡£¡£


ͼ2-1 APT×éÖ¯½üÆÚ¹¥»÷ÊÂÎñʱ¼äÏß

2.2¹¥»÷ÊÖ·¨


ÔÚ±¾´Î¹¥»÷»î¶¯ÖУ¬£¬£¬ÎÒÃÇ·¢Ã÷ϹÑÛÓ¥APT×éÖ¯Ö÷Òª½ÓÄÉÓã²æÓʼþ×÷Ϊ³õÆÚ¹¥»÷·½·¨¡£¡£¡£¡£¡£¡£¹¥»÷Õßαװ³ÉÀ´×Ô¸çÂ×±ÈÑÇÎÀÉú²¿¡¢¸çÂ×±ÈÑǹú¼Ò×ÜÉó²éÔº¡¢¸çÂ×±ÈÑÇÒÆÃñ¾Ö¡¢¸çÂ×±ÈÑǹú¼Ò˰ÎñºÍº£¹Ø×ÜÊðÒÔ¼°¸çÂ×±ÈÑÇÃñÊÂÉí·Ý¹ÒºÅ´¦µÈ²¿·Ö£¬£¬£¬ÏòʹÓÃÎ÷°àÑÀÓïÑÔµÄÄÏÃÀµØÇø£¨ÌØÊâÊǸçÂ×±ÈÑǹú¼Ò£©µÄÕþ¸®²¿·Ö£¬£¬£¬½ðÈÚ¡¢ÒøÐС¢°ü¹ÜµÈ¹«Ë¾£¬£¬£¬ÒÔ¼°ÎÀÉúºÍÖÆÒ©»ú¹¹µÄÏà¹ØÖ°Ô±Í¶µÝ¶ñÒâ¹¥»÷Óʼþ¡£¡£¡£¡£¡£¡£ÓʼþÖ÷Ìâ¾ùÓë¹¥»÷ÕßËù·ÂðµÄÕþ¸®²¿·ÖÎļþÌâ²ÄÏà¹Ø£¬£¬£¬²¢ÔÚÓʼþÕýÎÄÌí¼ÓÕë¶Ô¸½¼þÎļþµÄÓÕµ¼ÐÔÐÎòºÍ¸½¼þÉó²éÃÜÂëµÈÐÅÏ¢£¬£¬£¬¸üÓÐÀûÓÚÔöÇ¿ÓʼþµÄÕæÊµÐÔ£¬£¬£¬ÓÕʹÊܺ¦Õ߯ôÓöñÒâºê´úÂ룬£¬£¬½ø¶øÏò¹¥»÷Ä¿µÄ»úеÉÏÖ²ÈëľÂí³ÌÐò£¬£¬£¬ÒÔʵÑé¶ÔÈëÇÖ×°±¸µÄÔ¶³Ì¿ØÖÆ¡¢ÇÔÈ¡ÉñÃØÊý¾Ý¡¢ÏµÍ³ÆÆËðµÈ¶ñÒâÐÐΪ¡£¡£¡£¡£¡£¡£


°ÙÀÖ²©ADLabʵÑéÊÒͨ¹ý¶Ô¸Ã×éÖ¯½üÆÚ¹¥»÷µÄ¼à²âºÍ¹ØÁªÆÊÎö£¬£¬£¬·¢Ã÷Á˶à¸öÓëÆäÏà¹ØµÄÓʼþ£¬£¬£¬ÏÂÃæÎÒÃÇö¾Ù³ö²¿·ÖÓʼþÄÚÈÝÒÔ¼°Õë¶ÔÐÔµÄÓÕ¶üÎĵµ¡£¡£¡£¡£¡£¡£


2.2.1 ´¹ÂÚÓʼþÏêÇé


αװ³É¸çÂ×±ÈÑÇÎÀÉú²¿£º


£¨1£©Í¼2-2Êǹ¥»÷Õßαװ³É¸çÂ×±ÈÑÇÎÀÉú²¿µÄ¹¥»÷ÓʼþÖ®Ò»¡£¡£¡£¡£¡£¡£ÓʼþÖ÷ÌâΪ¡°Ustedha sido citado para una prueba obligatoria de (COVID-19)¡±£¨·­ÒëºóΪ£º¡°Äú±»ÒªÇó¼ÓÈëÇ¿ÖÆÐÔ¼ì²â£¨COVID-19£©¡±£©¡£¡£¡£¡£¡£¡£


2-2.jpg

ͼ2-2 Î±×°³É¸çÂ×±ÈÑÇÎÀÉú²¿ÓʼþÖ®Ò»


£¨2£©Í¼2-3Êǹ¥»÷Õßαװ³É¸çÂ×±ÈÑÇÎÀÉú²¿µÄ¹¥»÷ÓʼþÖ®¶þ¡£¡£¡£¡£¡£¡£ÓʼþÖ÷ÌâΪ¡°Lehemos llamado en repetidas ocaciones y no ha sido posible contactarle por favorleer comunicado urgente¡±£¨·­ÒëºóΪ£º¡°ÎÒÃÇÒѾ­¶à´ÎÖÂµç¸øÄú£¬£¬£¬ÎÞ·¨ÁªÏµµ½Äú£¬£¬£¬ÇëÔĶÁ½ôÆÈ֪ͨ¡±£©¡£¡£¡£¡£¡£¡£



ͼ2-3 αװ³É¸çÂ×±ÈÑÇÎÀÉú²¿ÓʼþÖ®¶þ


£¨3£©Í¼2-4Êǹ¥»÷Õßαװ³É¸çÂ×±ÈÑÇÎÀÉú²¿µÄ¹¥»÷ÓʼþÖ®Èý¡£¡£¡£¡£¡£¡£ÓʼþÖ÷ÌâΪ¡°Detectamos  en su sector la presencia de COVID-19 ( Corona virus ) intentamos comunicarnos  via telefonica con usted¡±£¨·­ÒëºóΪ£º¡°ÎÒÃÇÔÚÄúµÄ²¿·Ö·¢Ã÷ÁËCOVID-19( Corona virus )£¬£¬£¬²¢ÊµÑéͨ¹ýµç»°ÓëÄúÁªÏµ¡±£©¡£¡£¡£¡£¡£¡£



ͼ2-4 αװ³É¸çÂ×±ÈÑÇÎÀÉú²¿ÓʼþÖ®Èý


αװ³É¸çÂ×±ÈÑǹú¼Ò˰ÎñºÍº£¹Ø×ÜÊð£º


ͼ2-5Êǹ¥»÷Õßαװ³É¸çÂ×±ÈÑǹú¼Ò˰ÎñºÍº£¹Ø×ÜÊðµÄ¹¥»÷Óʼþ¡£¡£¡£¡£¡£¡£ÓʼþÖ÷ÌâΪ¡°Procederemos con una orden de embargo a las cuentas bancariasencontradas a su nombre¡±£¨·­ÒëºóΪ£º¡°ÎÒÃǽ«¶ÔÒÔÄúÃûÒå·¢Ã÷µÄÒøÐÐÕË»§·¢³ö¶³½áÁ£©¡£¡£¡£¡£¡£¡£


ͼ2-5 Î±×°³É¸çÂ×±ÈÑǹú¼Ò˰ÎñºÍº£¹Ø×ÜÊðµÄÓʼþ


αװ³É¸çÂ×±ÈÑÇÃñÊÂÉí·Ý¹ÒºÅ´¦£º


ͼ2-6Êǹ¥»÷Õßαװ³É¸çÂ×±ÈÑÇÃñÊÂÉí·Ý¹ÒºÅ´¦µÄ¹¥»÷Óʼþ¡£¡£¡£¡£¡£¡£ÓʼþÖ÷ÌâΪ¡°Sucedula de ciudadania ha sido reportada como robada en nuestro sistema¡±£¨·­ÒëºóΪ£º¡°ÄúµÄ¹«ÃñÖ¤ÒÑÔÚ°ÙÀÖ²©ÏµÍ³±¨Ê§¡±£©¡£¡£¡£¡£¡£¡£


2-6.jpg

ͼ2-6 αװ³É¸çÂ×±ÈÑÇÃñÊÂÉí·Ý¹ÒºÅ´¦µÄÓʼþ


αװ³É¸çÂ×±ÈÑÇÉó²éÔº£º


ͼ2-7Êǹ¥»÷Õßαװ³É¸çÂ×±ÈÑÇÉó²éÔºµÄ¹¥»÷Óʼþ¡£¡£¡£¡£¡£¡£ÓʼþÖ÷ÌâΪ¡°El presentees el requerimiento enviado a declarar por el proceso iniciado en su contra(ultimo aviso)¡±£¨·­ÒëºóΪ£º¡°ÕâÊÇÕë¶ÔÄúÌᳫµÄ´¦Öóͷ£Á÷³ÌÉùÃ÷£¨×îºó֪ͨ£©¡±£©¡£¡£¡£¡£¡£¡£



2-7.jpg

ͼ2-7 αװ³É¸çÂ×±ÈÑÇÉó²éÔºµÄÓʼþ


αװ³É¸çÂ×±ÈÑÇÒÆÃñ¾Ö£º


ͼ2-8Êǹ¥»÷Õßαװ³É¸çÂ×±ÈÑÇÒÆÃñ¾ÖµÄ¹¥»÷Óʼþ¡£¡£¡£¡£¡£¡£ÓʼþÖ÷ÌâΪ¡°Comunicado710297647: Proceso Penal Pendiente¡±£¨·­ÒëºóΪ£º¡°ÉùÃ÷710297647£º´ý¶¨ÐÌÊÂËßËÏ·¨¡±£©¡£¡£¡£¡£¡£¡£



2-8.jpg

ͼ2-8 Î±×°³É¸çÂ×±ÈÑÇÒÆÃñ¾ÖµÄÓʼþ


2.2.2 ÓÕ¶üÎĵµ


ƾ֤ÏÖÓеÄÇ鱨ÆÊÎöÅú×¢£¬£¬£¬¸Ã×éÖ¯ÒÔÍù×î³£ÓõÄÓʼþ¸½¼þÊÇ´øÓжñÒâºêµÄMHTMLÃûÌõÄDOCÎĵµ¡£¡£¡£¡£¡£¡£ÎÒÃǶԽüÆÚ²¶»ñµ½µÄÏà¹Ø¹¥»÷Ñù±¾¾ÙÐÐÆÊÎöºó£¬£¬£¬·¢Ã÷ÔÚ´ó´ó¶¼ÇéÐÎÏ£¬£¬£¬¹¥»÷Õß×îÏÈʹÓôøÓжÌÁ´½ÓµÄRTF»òPDFÎĵµÀ´×÷Ϊ¶ñÒ⸽¼þ£¬£¬£¬ÒÔÈÆ¹ýÓÊÏäÍø¹ØµÄ¼ì²â¡£¡£¡£¡£¡£¡£±í2-1ÁгöÁ˺ڿÍ×éÖ¯Ôڴ˴ι¥»÷»î¶¯ÖÐʹÓõĶñÒâÎĵµÐÅÏ¢¡£¡£¡£¡£¡£¡£


ÎļþÃû

ʱ¼ä´Á

citacion  prueba covid.pdf

2020-07-09  11:06:40

citacion  prueba covid.pdf

2020-06-19  14:11:05

Comunicado.pdf

2020-04-25  13:11:38

minsaludcomunicado.pdf

2020-03-04  22:17:40

estado  de cuenta.pdf

2020-02-25  21:58:29

reactivar  mi cedula.pdf

2020-02-03  23:18:38

DIAN  estado de cuenta.rtf

2019-11-04  15:01:00

pdfproceso.rtf

2019-10-25  14:09:00

Proceso.rtf

2019-08-26  21:00:00

±í2-1 Ïà¹Ø¶ñÒâÎĵµÐÅÏ¢


£¨1£©°¸Àý1


¸½¼þRTFÎĵµÖÐÄÚǶһ¸öÃûΪ¡°VER PROCESO¡±µÄÌø×ªÁ´½Ó£¬£¬£¬ÆäÖ¸ÏòµÄ¶ñÒâÁ´½ÓʹÓõÄÊÇIP Logger¶ÌÁ´½ÓЧÀÍ¡£¡£¡£¡£¡£¡£

2-9.jpg

ͼ2-9 RTFÎĵµÄÚÈÝ


2-10.jpg

ͼ2-10 IP Logger¶ÌÁ´½Óƽ̨


£¨2£©°¸Àý2


¸½¼þPDFÎĵµÖÐÄÚǶһ¸öÃûΪ¡°Ver comunicado¡±µÄÌø×ªÁ´½ÓºÍÒ»ÐÐÎı¾ÐÅÏ¢£¨½öÓÃÓÚÌáÉýÎĵµµÄ¿ÉÐŶȣ©¡£¡£¡£¡£¡£¡£ÆäÖ¸ÏòµÄ¶ñÒâÁ´½ÓʹÓõÄÊÇAcortarurl¶ÌÁ´½ÓЧÀÍ¡£¡£¡£¡£¡£¡£

2-11.jpg

ͼ2-11 PDFÎĵµÄÚÈÝ

 

Èý¡¢ËÝÔ´Óë¹ØÁªÆÊÎö


ÔÚ¶Ô±¾´Î¹¥»÷Ñù±¾µÄIOC¾ÙÐÐÉîÈë×·×ÙËÝÔ´ºó£¬£¬£¬ÎÒÃÇÍÚ¾ò³öºÚ¿Í×éÖ¯¸ü¶àµÄC2ЧÀÍÆ÷ÐÅÏ¢¡£¡£¡£¡£¡£¡£ºóÎÄ£¬£¬£¬ÎÒÃǽ«Á¬ÏµÏÖÔÚÕÆÎÕµÄÇ鱨Êý¾ÝºÍ¹ûÕæµÄÑо¿±¨¸æ×ÊÁÏÐÅÏ¢£¬£¬£¬À´¶Ô´Ë´Î¹¥»÷ÊÂÎñ¾ÙÐÐÏêϸµÄ×éÖ¯¹ØÁªÆÊÎö¡£¡£¡£¡£¡£¡£


3.1C&C»ù´¡ÉèÊ©ÆÊÎö


ͨ¹ýÌáÈ¡ºÍ¹ØÁªËùÓÐÑù±¾ÖеÄC&CЧÀÍÆ÷Ïà¹ØÐÅÏ¢£¬£¬£¬ÎÒÃÇ·¢Ã÷ºÚ¿Í×éÖ¯ËùʹÓõĻù´¡ÉèÊ©¶¼Î»ÓÚ¸çÂ×±ÈÑÇ¡¢¸ç˹´ïÀè¼ÓºÍ°ÍÄÃÂí£¬£¬£¬ËùÓÐIP¶¼¹éÊôÓÚ¸çÂ×±ÈÑǵÄISP¡£¡£¡£¡£¡£¡£Éó²éÕâЩIPµÄÏêϸÐÅÏ¢£¨Èçͼ3-1£©¿ÉÒÔ¿´µ½£¬£¬£¬´ËIP¶ÎµÄÍøÂçЧÀÍÌṩÉÌÊÇUnus.Ins¹«Ë¾£¬£¬£¬¸Ã¹«Ë¾²Ù¿Ø×Å26209¸öIPµØµã£¬£¬£¬ÇÒÏÕЩËùÓÐÕâЩIPµØµã¶¼ÊÇÌṩӦÄäÃûVPNЧÀÍʹÓ㬣¬£¬ÀýÈçPowerhouse Management.Inc£¨phmgmt.com£©¡£¡£¡£¡£¡£¡£ÓÉÓÚ¸ÃISPÔÚÍøÂçÖеÄÁ÷Á¿´ó´ó¶¼¾ßÓÐڲƭÐÔ£¬£¬£¬Òò´ËÃÀ¹ú·´Ú²Æ­Çå¾²¹«Ë¾Scamalytics½«Æä±êעΪ¸ßڲƭΣº¦ISP£¨Èçͼ3-2£©¡£¡£¡£¡£¡£¡£

3-1.jpg

ͼ3-1 Ïà¹ØIPÏêϸÐÅÏ¢


3-2.jpg

ͼ3-2 Scamalytics¹«Ë¾±ê×¢ÐÅÏ¢


ͼ3-3Ϊ¸Ã×éÖ¯Ôڴ˴ι¥»÷»î¶¯ÖÐʹÓõIJ¿·ÖÓòÃû¡¢IP¡¢PEÎļþºÍOfficeÎļþµÄ¶ÔÓ¦¹ØÏµ¡£¡£¡£¡£¡£¡£


3-3.jpg

ͼ3-3 ¶ÔÓ¦¹ØÏµÍ¼


¸Ã×é֯ʹÓõÄÓòÃûÊÇÔÚÍâÑóDNSExit.comƽ̨ÉÏÃâ·Ñ×¢²áµÄÈý¼¶×ÓÓò£¨¸Ãƽ̨ÌṩµÄÃâ·ÑÓòÏÖʵÉÏÊǶþ¼¶Óò£¬£¬£¬Èçͼ3-4£©£¬£¬£¬ÇÒÕâЩ×ÓÓòËùÖ¸ÏòµÄIPµØµã±»ÆµÈÔµÄÌæ»»£¨Èçͼ3-5£©¡£¡£¡£¡£¡£¡£ÈôÊÇÒ»¸öC2ЧÀÍÆ÷±»¹Ø±Õ£¬£¬£¬¹¥»÷ÕßÔò¿ÉÒÔ¿ìËٵظüÐÂDNS¼Í¼ָÏòÐÂЧÀÍÆ÷£¬£¬£¬»Ö¸´ÅþÁ¬¡£¡£¡£¡£¡£¡£¹¥»÷ÕßʹÓÃÓòÃû×¢²áÉÌÌṩµÄDNSЧÀÍ£¨double flux£©£¬£¬£¬ÔÙÅäºÏʹÓÃVPNЧÀÍ£¨fast VPN£©×÷Ϊ¹¥»÷ÔØºÉºÍľÂí»ØÁ¬µÄͨµÀ£¬£¬£¬ÒÔµÖ´ï·´×·×ٺͷ´Õì²âµÄÄ¿µÄ¡£¡£¡£¡£¡£¡£


ͼ3-4 DNSExit.comƽ̨



ͼ3-5 ÓòÃûÖ¸ÏòµÄIP


3.2¹ØÁªºÍÊÖÒÕÑݽøÆÊÎö


ÎÒÃÇ´Ó±¾´ÎÊÂÎñÖкڿÍ×éÖ¯ËùʹÓõÄÑù±¾¡¢C&CЧÀÍÆ÷µÈ²ãÃæ¾ÙÐÐÁ˹ØÁªÆÊÎö£¬£¬£¬²¢Á¬Ïµ¸Ã×éÖ¯ÔçÆÚ¹¥»÷»î¶¯ÖеÄÏà¹ØÌØÕ÷£¬£¬£¬µÃ³öÒÔϼ¸´¦Ö÷ÒªµÄ¹ØÁªµã¡£¡£¡£¡£¡£¡£


3.2.1 αװȪԴÐÅÏ¢


ÔÚÔçÆÚµÄ¹¥»÷»î¶¯ÖУ¬£¬£¬Ï¹ÑÛÓ¥×éÖ¯¹ßÓÚ½«×ÔÉíαװ³É¸çÂ×±ÈÑǹú¼ÒÃñʹҺŴ¦¡¢¸çÂ×±ÈÑǹú¼Ò˰ÎñºÍº£¹Ø×ÜÊðµÈ²¿·ÖÀ´¶Ô¸çÂ×±ÈÑǵÄÕþ¸®ºÍ½ðÈÚ»ú¹¹¾ÙÐй¥»÷¡£¡£¡£¡£¡£¡£¶øÔÚ±¾´Î¹¥»÷ÊÂÎñÖУ¬£¬£¬¹¥»÷ÕßËùʹÓÃÓʼþµÄαװȪԴÐÅÏ¢³ýÁËͬ¸Ã×éÖ¯¾ßÓÐÒ»¶¨µÄÖØµþÒÔÍ⣬£¬£¬»¹ÐÂÔöÁËһЩ¸çÂ×±ÈÑÇÆäËûÕþ¸®²¿·ÖÐÅÏ¢¡£¡£¡£¡£¡£¡£ÏêϸÏê¼û±í3-1¡£¡£¡£¡£¡£¡£



ÓÕ¶üαװȪԴ£¨2018Äê4ÔÂ-2019Äê2Ô£©

ÓÕ¶üαװȪԴ£¨2019Äê9ÔÂ-2020Äê7Ô£©

¸çÂ×±ÈÑÇÃñʹҺŴ¦

¸çÂ×±ÈÑÇÃñʹҺŴ¦

¸çÂ×±ÈÑǹú¼Ò˰ÎñºÍº£¹Ø×ÜÊð

¸çÂ×±ÈÑǹú¼Ò˰ÎñºÍº£¹Ø×ÜÊð

¸çÂ×±ÈÑǹú¼Ò˾·¨²¿·Ö

¸çÂ×±ÈÑǹú¼Ò×ÜÉó²éÔº

¸çÂ×±ÈÑǹú¼Òͳ¼Æ¾Ö

¸çÂ×±ÈÑÇÒÆÃñ¾Ö

¸çÂ×±ÈÑǹú¼ÒÍøÂ羯Ա¾Ö

¸çÂ×±ÈÑÇÎÀÉú²¿

±í3-1 ÈªÔ´ÐÅÏ¢


3.2.2 ¶ñÒ⸽¼þÎĵµ


¸Ã×éÖ¯ÉÃÓÚʹÓÃЯ´ø¶ñÒâºêµÄMHTMLÃûÌõÄwordÎĵµ×÷Ϊ¹¥»÷ÔØºÉ¡£¡£¡£¡£¡£¡£Ôڴ˴ι¥»÷»î¶¯ÖУ¬£¬£¬ÎÒÃÇÊӲ쵽¹¥»÷Õ߸ü¸ÄÁ˳õÆÚµÄ¹¥»÷Õ½ÂÔ£¬£¬£¬ÆäÏȽ«´øÓжÌÁ´½ÓÄÚÈݵÄPDF»òRTFÃûÌõĶñÒ⸽¼þ×÷ΪµÚÒ»½×¶ÎµÄÓÕ¶üÎĵµ£¬£¬£¬ÔÙͨ¹ýÓÕµ¼Êܺ¦Õßµã»÷Á´½Óºó£¬£¬£¬Ìø×ªµ½Ö¸¶¨µÄЧÀÍÆ÷ÉÏÏÂÔØ¶ñÒâÎĵµ£¬£¬£¬¸Ã¶ñÒâÎĵµÊǰüÀ¨ºê´úÂëµÄwordÎĵµ¡£¡£¡£¡£¡£¡£´ÓÕâЩPDF/RTFÃûÌõĶñÒ⸽¼þÔÚVTÉϵÄɨÃèЧ¹û£¨Èçͼ3-6£©¿ÉÒÔ¿´µ½£¬£¬£¬ËüÃǵIJéɱÂÊÆÕ±éÆ«µÍÉõÖÁΪ0¡£¡£¡£¡£¡£¡£¹¥»÷Õß½«ÕâÀàµÍ²éɱÂʵĶñÒâÎĵµ×÷ΪÓʼþ¸½¼þ£¬£¬£¬ÄÜÔÚÒ»¶¨Ë®Æ½ÉϵִïÈÆ¹ýÓʼþÍø¹ØµÄÄ¿µÄ¡£¡£¡£¡£¡£¡£



3-6.jpg

ͼ3-6 VT²éɱЧ¹û


3.2.3 ÓòÃûʹÓÃÆ«ºÃ


ÎÒÃǽ«¸Ã×éÖ¯ÔÚÔçÆÚÐж¯ÖÐʹÓõĶ¯Ì¬ÓòÃû£¬£¬£¬Óë±¾´ÎÐж¯ËùʹÓõÄÓòÃû×ö±ÈÕÕÆÊÎö£¬£¬£¬¿ÉÒÔºÜÇåÎúµÄ¿´³ö£¬£¬£¬ÕâЩÓòÃû¶¼ÊÇͨ¹ýͳһ¸ö¶¯Ì¬ÓòÃûÉÌDNSEXIT×¢²áµÄ¡£¡£¡£¡£¡£¡£±ðµÄ£¬£¬£¬ÔÚ±¾´ÎÊÂÎñÖеÄÓòÃû¡°medicosta.linkpc.net¡±Óë2018ÄêËê¼þÖеÄÓòÃû¡°medicosco.publicvm.com¡±ÏàËÆ¶È¼«¸ß£¬£¬£¬ÓÉ´ËÍÆ²âËüÃǼ«ÓпÉÄÜÊÇÓÉͳһ×é֯ע²á¡£¡£¡£¡£¡£¡£


3.2.4 IPµØµã¹ØÁª


ƾ֤ÎÒÃÇÔÚ3.1С½ÚÖÐËùÆÊÎöµÄЧ¹ûÏÔʾ£¬£¬£¬¹¥»÷ÕßËùÓйØÁªÓòÃûµÄÔø°ó¶¨ºÍÏְ󶨵ÄIPµØµã£¬£¬£¬¾ùÓÉ»¥ÁªÍøÔËÓªÉÌUnus.Ins¹«Ë¾Ìṩ£¬£¬£¬ÇÒ´ó´ó¶¼ÓÃ×÷VPNЧÀÍ¡£¡£¡£¡£¡£¡£ÕâÓë¸Ã×éÖ¯ÔÚ2018ÄêµÄ¹¥»÷ÊÂÎñÖз¢ËÍÓʼþʱʹÓõÄVPNÏà¹ØIPµØµã128.90.xxx.xxxÍø¶ÎÍêÈ«Ïàͬ£¬£¬£¬ÓÉ´Ë¿ÉÒÔ¿´³öÕ⼫ÓпÉÄÜÊdzö×Ôͳһ×éÖ¯¡£¡£¡£¡£¡£¡£


3.2.5 µØÀíλÖÃÌØÕ÷


´Ó¹¥»÷ÕßËùʹÓõÄC&C»ù´¡ÉèÊ©À´¿´£¬£¬£¬ÆäËùʹÓõÄËùÓÐIPµØµã£¨°üÀ¨128.90.xxx.xxx¡¢191.95.xxx.xxx¡¢190.253.xxx.xxx¼°179.33.xxx.xxxµÈÍø¶Î£©¾ù¹éÊôÓÚ¸çÂ×±ÈÑǵÄISP£¨Èçͼ3-7£©¡£¡£¡£¡£¡£¡£¶øÕâЩIPµØÀíλÖÃÒ²Óë¸Ã×éÖ¯ÔçÆÚ»î¶¯Éæ¼°µÄµØÀíλÖÃÏàͬ¡£¡£¡£¡£¡£¡£



3-7.jpg

ͼ3-7 IPµØµãµÄµØÀíλÖÃ


»ùÓÚ¸Ã×éÖ¯´ÓαװȪԴÐÅÏ¢¡¢ÓÕ¶üÎĵµ¡¢ÓòÃûʹÓÃÆ«ºÃ¡¢IPµØµã¹ØÁªÒÔ¼°µØÀíλÖÃÌØÕ÷µÈ·½ÃæµÄ±ÈÕÕÆÊÎö£¬£¬£¬ÎÒÃÇÆðÔ´ÍÆ¶Ï±¾´ÎµÄ¹¥»÷Ðж¯À´×Ô¡°APT-C-36ϹÑÛÓ¥¡±×éÖ¯¡£¡£¡£¡£¡£¡£


ËÄ¡¢¹¥»÷ÔØºÉÆÊÎö


ͼ4-1ÏÔʾÁ˺ڿÍ×éÖ¯Ôڴ˴ι¥»÷»î¶¯ÖеÄÕû¸öÁ÷³Ì¡£¡£¡£¡£¡£¡£


4-1.jpg

ͼ4-1 ºÚ¿Í¹¥»÷Á÷³Ìͼ


ÔÚ³õÆÚ½×¶Î£¬£¬£¬¸Ã×éÖ¯Ê×ÏÈʹÓÃÓëÆäαװȪԴÓйصÄÖ÷ÌâÓʼþ£¬£¬£¬¸½¼Ó¶ñÒâÎĵµÒ»²¢·¢Ë͸ø¹¥»÷Ä¿µÄ¡£¡£¡£¡£¡£¡£µ±Êܺ¦Õßµã»÷ÎĵµÖеĶÌÁ´½Óʱ£¬£¬£¬×Åʵ¼ÊÉÏÊDZ»Öض¨Ïòµ½ÏÂÒ»½×¶ÎDOCÎĵµµÄÍÐ¹ÜÆ½Ì¨£¬£¬£¬´Ó¶øÖ´ÐÐÏÂÔØÁ÷³Ì¡£¡£¡£¡£¡£¡£¸ÃDOCÎĵµÔËÐкó»áÆô¶¯¶ñÒâºê´úÂ룬£¬£¬»á¼û²¢ÆÊÎöÖ´ÐÐÖ¸¶¨µÄÒ³Ãæ£¨htmlÎļþ£©£¬£¬£¬Ëæºó´ÓC&CЧÀÍÆ÷ÉÏÏÂÔØpayloadÎļþ£¬£¬£¬ÀÖ³ÉÏÂÔØºóÁ¬Ã¦Ö´ÐС£¡£¡£¡£¡£¡£´Ëpayload»áÔÚÄÚ´æÖмÓÔØÖ´ÐÐÆä½âÃܺóµÄDLLÄ£¿£¿ £¿£¿£¿éÀ´ÊµÏÖµÚÒ»½×¶ÎµÄ¹¦Ð§£¬£¬£¬½Ó×ŵڶþ½×¶ÎµÄDLLÄ£¿£¿ £¿£¿£¿éÔÙÖ´ÐÐÆä½âÃܺóµÄEXEÄ£¿£¿ £¿£¿£¿é£¬£¬£¬ÎªÁËÒþ²Ø¶ñÒâÏ·¢¹¦Ð§£¬£¬£¬µÚÈý½×¶ÎµÄEXEÄ£¿£¿ £¿£¿£¿é»á½«½âÃܺóµÄ¿ÉÖ´ÐÐPEÎļþ£¨AsyncRATÔ¶¿ØÄ¾Âí£©Ó³Éäµ½¿þÀÜÀú³ÌÖÐÖ´ÐС£¡£¡£¡£¡£¡£×îºó£¬£¬£¬AsyncRATľÂí³ÌÐòÓëC&CЧÀÍÆ÷½¨ÉèSSLͨѶ£¬£¬£¬ÎüÊÕ¿ØÖÆÖ¸ÁîÒÔʵÏÖÆäÌØ¹¤»î¶¯¡£¡£¡£¡£¡£¡£


¹¥»÷ÕßΪÁËÒþ²ØÆäÕæÊµÍýÏ룬£¬£¬½ÓÄɶà²ãÄ£¿£¿ £¿£¿£¿éǶÌ׺ÍÒÔ²»Â䵨ÐÎʽÔÚÄÚ´æÖмÓÔØÖ´ÐÐľÂí³ÌÐòµÄÊÖ·¨£¬£¬£¬ÔÙÁ¬Ïµ¸ÃľÂíÕë¶Ô×ÔÉíÔËÐÐÇéÐμì²â£¨ÈçÐéÄâ»ú¡¢É³Ïä¡¢·´µ÷ÊԵȣ©µÄ¹¦Ð§£¬£¬£¬ÒÔ×èÖ¹ÆäÔÚ×Ô¶¯»¯ÏµÍ³ÆÊÎöÖÐ̻¶¶ñÒâÐÐΪ¡£¡£¡£¡£¡£¡£ÏÂÎÄ£¬£¬£¬ÎÒÃÇ´ÓºÚ¿Í×éÖ¯½üÆÚ¹¥»÷ÊÂÎñµÄ°¸ÀýÖУ¬£¬£¬Ñ¡È¡Ò»Àý¾ÙÐÐÏêϸµÄÆÊÎö¡£¡£¡£¡£¡£¡£


4.1´¹ÂÚÓʼþ


ͼ4-2չʾÁ˹¥»÷Õß·ÂðÀ´×Ô¸çÂ×±ÈÑǹú¼ÒÎÀÉú²¿µÄ´¹ÂÚÓʼþ£¬£¬£¬ÓʼþÎÊÌâΪ¡°Usted hasido citado para una prueba obligatoria de (COVID-19)¡±£¨·­ÒëºóΪ£º¡°Äú±»ÒªÇó¼ÓÈëÇ¿ÖÆÐÔ¼ì²â£¨COVID-19£©¡±£©£¬£¬£¬ÕýÎÄÄÚÈÝÊǹØÓÚ¼ì²âµÄÏà¹ØÎÊÌ⣨Èçͼ4-3£©£¬£¬£¬²¢Éù³ÆÓʼþ¸½¼þÊǼì²âʱ¼äºÍËùÔÚ£¬£¬£¬ÒÔÓÕµ¼Êܺ¦Õß·­¿ª¸½¼þÎĵµ¡£¡£¡£¡£¡£¡£

4-2.jpg

ͼ4-2 ·ÂðÀ´×Ô¸çÂ×±ÈÑǹú¼ÒÎÀÉú²¿µÄ´¹ÂÚÓʼþ


4-3.jpg

ͼ4-3 Óʼþ·­ÒëºóµÄÄÚÈÝ


4.2¶ñÒâÎĵµ


ºÚ¿Í×éÖ¯ËùʹÓõĶñÒâÎĵµ°üÀ¨PDF¡¢RTFÒÔ¼°MHTMLÃûÌõÄDOCÎĵµ¡£¡£¡£¡£¡£¡£Æä²¢Î´Ê¹ÓÃÎó²î£¬£¬£¬¶øÊÇͨ¹ýǶÈëµÄ¶ñÒâºê´úÂëÀ´´¥·¢ºóÐø¶ñÒâÐÐΪ¡£¡£¡£¡£¡£¡£Óë¸Ã×éÖ¯ÒÔÍù¹¥»÷ÊÖ·¨²î±ðµÄÊÇ£¬£¬£¬±¾´Î²¢Î´Ö±½Óͨ¹ýÓʼþÈö²¥MHTMLÃûÌõĶñÒâÎĵµ£¬£¬£¬¶øÊǽ«°üÀ¨Ò»¸öÌø×ªÁ´½Ó£¨¸ÃÁ´½ÓÖ¸ÏòMHTMLÃûÌõĶñÒâÎĵµ£©µÄÕý³£Îĵµ×÷ΪÓʼþ¸½¼þÀ´¾ÙÐÐͶµÝ£¬£¬£¬ÒÔÈÆ¹ýÓÊÏäÍø¹ØµÄÇå¾²¼ì²â¡£¡£¡£¡£¡£¡£


ͼ4-4ÊÇ4.1С½ÚÖеÄÓʼþ¸½¼þ£¬£¬£¬¸ÃpdfÎļþ°üÀ¨¸çÂ×±ÈÑǹú¼ÒÎÀÉú²¿µÄ±ê¼Ç¡¢Ò»ÐÐÎı¾ÐÅÏ¢£¨±ê×¢ÎĵµÃÜÂ룬£¬£¬ÊµÔòÎÞÓ㩺ÍÒ»¸öÃûΪ¡°Ver comunicado¡±µÄÌø×ªÁ´½Ó£¨ÈçͼX£©¡£¡£¡£¡£¡£¡£


4-4.jpg

ͼ4-4 PDFÎĵµÌø×ªÁ´½ÓÄÚÈÝ


µ±Óû§µã»÷ÎĵµÁ´½Óʱ£¬£¬£¬ÏÖʵÉϹ¥»÷ÕßÊÇʹÓÃAcortarurl¶ÌÁ´½ÓЧÀÍÆ½Ì¨½«Êܺ¦ÕßÖØ¶¨Ïòµ½ÆäÖ¸¶¨µÄЧÀÍÆ÷ÉÏ£¬£¬£¬ÏÂÔØMHTMLÃûÌõÄwordÎĵµ¡£¡£¡£¡£¡£¡£Í¼4-5Ϊ»á¼ûAcortarurlµÄÁ÷Á¿ÄÚÈÝ¡£¡£¡£¡£¡£¡£

4-5.jpg

ͼ4-5 AcortarurlµÄÁ÷Á¿ÄÚÈÝ


ËäÈ»´Ë°¸ÀýÖеĶñÒâÎĵµÁ´½ÓÒÑʧЧ£¬£¬£¬²»¹ýͨ¹ý¹ØÁªÆÊÎöºó£¬£¬£¬ÎÒÃÇ·¢Ã÷ÁËÆäËûÏà¹ØµÄ¶ñÒâÎĵµ¡£¡£¡£¡£¡£¡£¸ÃÎĵµÍ¬ÑùÊÇαװ³ÉÀ´×Ô¸çÂ×±ÈÑǹú¼ÒÎÀÉú²¿£¬£¬£¬¹¥»÷ÕßÔÚÎĵµÕýÎÄʹÓÃÎ÷°àÑÀÓïÓÕµ¼Óû§µã»÷¡°ÆôÓÃÄÚÈÝ¡±°´Å¥À´Éó²é¼ì²âʱ¼äºÍËùÔÚ¡£¡£¡£¡£¡£¡£ÏêϸÄÚÈÝÈçͼ4-6Ëùʾ¡£¡£¡£¡£¡£¡£


ͼ4-6 ÄÚǶVBAµÄDOC¶ñÒâÎĵµÄÚÈÝ


µ±ÎÒÃÇÉó²é¸ÃÎĵµµÄVBA¹¤³Ìʱ£¬£¬£¬ÌáÐÑÐèÒªÊäÈëÃÜÂë¡£¡£¡£¡£¡£¡£½âÃܺó´Óºê´úÂëµÄÄÚÈÝ¿ÉÒÔ¿´µ½£¬£¬£¬µ±Êܺ¦Õ߯ôÓú깦Чºó£¬£¬£¬¶ñÒâ´úÂ뽫×Ô¶¯Ö´ÐÐDocument_Openº¯Êý¡£¡£¡£¡£¡£¡£ÏêϸÄÚÈÝÈçͼ4-7Ëùʾ¡£¡£¡£¡£¡£¡£


ͼ4-7 ¶ñÒâºê´úÂëÄÚÈÝ


¸Ãº¯Êý»áʹÓÃMicrosoft¹¤¾ßmshta.exeÀ´ÆÊÎö¡°http://pastebin.com/raw/Xrp7W0V3¡±£¨°²ÅÅÔÚpastebinÍøÖ·ÉϵÄhtml¶ñÒâ¾ç±¾Îļþ£©¡£¡£¡£¡£¡£¡£ÏêϸÄÚÈÝÈçͼ4-8Ëùʾ¡£¡£¡£¡£¡£¡£


ͼ4-8 ¼ÓÃܵÄHTML¾ç±¾ÎļþÄÚÈÝ


½âÃܺóµÄ¶ñÒâ¾ç±¾ÎļþÖ÷Òª¹¦Ð§ÊÇʹÓÃWindowsÄÚÖóÌÐòcertutil.exeÔ¶³ÌÏÂÔØÖ¸¶¨µÄEXEÎļþ£¬£¬£¬È»ºó½«ÆäÉúÑÄÖÁ¡°%appdata%msts.exe¡±²¢Ö´ÐиóÌÐò¡£¡£¡£¡£¡£¡£


ͼ4-9 ½âÃܺóµÄHTML¾ç±¾ÎļþÄÚÈÝ


4.3 Payload


ÈçÉÏÎÄËùʾ£¬£¬£¬Í¨¹ýhtml¶ñÒâ¾ç±¾ÏÂÔØ²¢Ö´Ðеġ°msts.exe¡±£¨C#±àд²¢¼ÓÈëÁË´ó×ڵĻìÏý£©ÏÖʵÉÏÊÇÒ»¸öDropperÎļþ¡£¡£¡£¡£¡£¡£¡°msts.exe¡±»á´Ó×ÊÔ´ÖнâÃܳö¡°DriverUpdate.dll¡±£¨C#±àд£©²¢ÔÚÄÚ´æÖз´Éä¼ÓÔØ¸ÃDLLÄ£¿£¿ £¿£¿£¿éÀ´ÊµÏÖµÚÒ»½×¶ÎµÄ¹¦Ð§£»£»£»£»£»£»£»½Ó×ŵڶþ½×¶ÎµÄ¡°DriverUpdate.dll¡±ÔÙ½âÃܳöÆäԭʼÎļþ¡°msts.exe¡±ÖеÄÁíÒ»¸ö×ÊÔ´Êý¾Ý£¬£¬£¬È»ºóÖ´ÐнâÃܺóµÄ¡°Cyrus.exe¡±Ä£¿£¿ £¿£¿£¿é£»£»£»£»£»£»£»µÚÈý½×¶ÎµÄ¡°Cyrus.exe¡±´Ó×ÔÉí×ÊÔ´ÖнâÃܳöAsync RATÔ¶¿ØÄ¾Âí£¬£¬£¬²¢½«ÆäÕû¸öÎļþÁýÕÖÓ³É䵽Ŀ½ñÀú³ÌÖÐÖ´ÐС£¡£¡£¡£¡£¡£×îºó£¬£¬£¬Async RATľÂí³ÌÐòÓëC&CЧÀÍÆ÷¾ÙÐÐͨѶÅþÁ¬£¬£¬£¬ÅþÁ¬ÀÖ³ÉÔò·¢ËÍÉÏÏß°üÇëÇóÉÏÏߣ¬£¬£¬²¢ÆÚ´ýÎüÊÕ¿ØÖÆÖ¸Áî¡£¡£¡£¡£¡£¡£


4.3.1 µÚÒ»½×¶ÎÄ£¿£¿ £¿£¿£¿é


¡°msts.exe¡±Ö÷ÒªÓÃÓÚ½âÃܲ¢ÔÚÄÚ´æÖмÓÔØÏÂÒ»½×¶ÎµÄ¹¦Ð§Ä£¿£¿ £¿£¿£¿é¡£¡£¡£¡£¡£¡£Æä½«×ÔÉíαװ³ÉIntelÎÞÏßÇý¶¯Ó¦ÓóÌÐò£¬£¬£¬²¢¸½ÓÐÏêϸµÄÎļþ˵Ã÷ºÍ°æ±¾ºÅ£¨Èçͼ4-10£©£¬£¬£¬ÒÔ´ËÒɻ󹥻÷Ä¿µÄ¡£¡£¡£¡£¡£¡£


ͼ4-10 ¡°msts.exe¡±ÎļþÊôÐÔÏêϸÐÅÏ¢


¸ÃDropperÄ£¿£¿ £¿£¿£¿éµÄÈë¿ÚµãÔÚWindowsFormsApplication1´¦£¨Èçͼ4-11£©£¬£¬£¬ÆäÊ×ÏÈͨ¹ýŲÓÃSelectedCardÀàÖеÄD_D_D_Dº¯Êý¶ÔÃûΪ¡°xor4¡±µÄ×ÊÔ´Êý¾Ý¾ÙÐнâÃÜ¡£¡£¡£¡£¡£¡£


ͼ4-11 DropperÄ£¿£¿ £¿£¿£¿éµÄÈë¿Úº¯Êý


½âÃÜËã·¨ÊÇÑ­»·Òì»òÔËË㣬£¬£¬ÆäÀο¿ÃÜԿΪ¡°RR5IRBNF5F4GN7997QFBYY¡±£¬£¬£¬½âÃÜ´úÂëÈçͼ4-12Ëùʾ¡£¡£¡£¡£¡£¡£


4-12.jpg

ͼ4-12 ½âÃÜ´úÂëÏêϸÄÚÈÝ


ÔÚ½âÃܳöPEÎļþºó£¬£¬£¬DropperÄ£¿£¿ £¿£¿£¿éÔò¸½¼ÓÈý¸öÆô¶¯²ÎÊý£¨¡°AcBRmi¡¢S8epuewºÍIntelWireless¡±£©À´¼ÓÔØÖ´Ðеڶþ½×¶ÎµÄ¹¦Ð§Ä£¿£¿ £¿£¿£¿é¡£¡£¡£¡£¡£¡£


ͼ4-13 ¼ÓÔØÖ´Ðй¦Ð§´úÂë


4.3.2 µÚ¶þ½×¶ÎÄ£¿£¿ £¿£¿£¿é


¸Ã½×¶ÎÄ£¿£¿ £¿£¿£¿éµÄÎļþÃûΪ¡°DriverUpdater.dll¡±£¬£¬£¬µ±´ËÄ£¿£¿ £¿£¿£¿éÔËÐк󣬣¬£¬»áÌáȡϢÕùÃܵÚÒ»½×¶ÎDropperÄ£¿£¿ £¿£¿£¿éÖÐÁíÒ»¸ö×ÊÔ´Îļþ¡°AcBRmi¡±£¬£¬£¬Ö®ºóÔÚÄÚ´æÖмÓÔØÖ´ÐнâÃܳöµÄµÚÈý½×¶ÎµÄPEÎļþ¡£¡£¡£¡£¡£¡£


ͼ4-14 ½âÃܺÍÖ´ÐÐPEÎļþµÄ¹¦Ð§´úÂë


½âÃÜËã·¨ÒÀÈ»ÊÇÑ­»·Òì»òÔËË㣬£¬£¬ÆäÃÜԿΪ¡°CZysHnTTIiop¡±£¬£¬£¬½âÃÜ´úÂëÈçͼ4-15Ëùʾ¡£¡£¡£¡£¡£¡£

4-15.jpg

ͼ4-15 Òì»ò½âÃÜËã·¨´úÂë


4.3.3 µÚÈý½×¶ÎÄ£¿£¿ £¿£¿£¿é


´Ë¹¦Ð§Ä£¿£¿ £¿£¿£¿éµÄÎļþÃû³ÆÊÇ¡°Cyrus.exe¡±£¬£¬£¬ÆäÖ÷ҪʹÃüΪ½âÃܺÍÖ´ÐÐ×îÖÕµÄÔ¶¿ØÄ¾Âí¡£¡£¡£¡£¡£¡£
£¨1£©³õʼ»¯½×¶Î


ÔÚÖ´ÐÐÈë¿Úº¯Êý֮ǰ£¬£¬£¬¸ÃÄ£¿£¿ £¿£¿£¿é»áÔÚ³õʼ»¯Class3µÄ˽ÓгÉÔ±±äÁ¿byte_Dataʱ£¬£¬£¬ÏÈŲÓÃClass1ÀàµÄÒªÁì½âÃÜ×ÔÉí×ÊÔ´ÎļþKdgv¡£¡£¡£¡£¡£¡£ÏêϸÈçͼ4-16Ëùʾ¡£¡£¡£¡£¡£¡£


ͼ4-16 ½âÃÜ×ÊÔ´Îļþ


×ÊÔ´Êý¾ÝµÄÊ״νâÃܽÓÄɼòÆÓµÄÒì»ò¼ÓÃÜËã·¨£¬£¬£¬Àο¿ÃÜԿΪ"dXhhaxrqDcQ"£¬£¬£¬Í¨¹ý¶Ô×ÊÔ´Êý¾ÝµÄÿ¸ö×Ö½Ú×ö¼òÆÓµÄXORÔËËãÍê³ÉµÚÒ»´Î½âÃÜ¡£¡£¡£¡£¡£¡£½âÃܺ¯ÊýµÄ´úÂëÈçͼ4-17Ëùʾ¡£¡£¡£¡£¡£¡£


ͼ4-17 ½âÃܺ¯Êý´úÂëÄÚÈÝ


µÚÒ»´Î½âÃÜǰϢÕùÃܺóµÄ×ÊÔ´Êý¾ÝÈçͼ4-18Ëùʾ¡£¡£¡£¡£¡£¡£


4-18.jpg

ͼ4-18 Ê״νâÃÜǰºóµÄÊý¾ÝÄÚÈÝ


Ö®ºóÔÙ¶ÔµÚÒ»´Î½âÃܺóµÄÊý¾Ý¾ÙÐжþ´Î½âÃÜ£¬£¬£¬Ç°16λΪ½âÃÜÃÜÔ¿¡°0x19 0xEF 0xB6 0xB6 0xE7 0x7E 0x920x92 0x0D 0xA0 0xE0 0x95 0xAD 0x8F 0x6B 0x14¡±£¬£¬£¬ºóÃæ½ôËæ×ŵÄÊÇ´ý½âÃÜÃÜÎÄ¡£¡£¡£¡£¡£¡£½âÃÜǰºóµÄÊý¾ÝÄÚÈÝÈçͼ4-19Ëùʾ¡£¡£¡£¡£¡£¡£


ͼ4-19 ¶þ´Î½âÃÜǰºóµÄÊý¾ÝÄÚÈÝ


º¯ÊýÒÔ16×Ö½ÚΪѭ»·£¬£¬£¬½«ÃÜԿͬÃÜÎÄÒÀ´Î¾ÙÐа´Î»Òì»ò£¬£¬£¬×îÖÕ½âÃÜ»ñµÃ¡°Stub.exe¡±Îļþ¡£¡£¡£¡£¡£¡£½âÃܺ¯Êý´úÂëÈçͼ4-29Ëùʾ¡£¡£¡£¡£¡£¡£

4-20.jpg

ͼ4-20 ½âÃܺ¯Êý´úÂëÄÚÈÝ


³ý´ËÖ®Í⣬£¬£¬¸ÃÄ£¿£¿ £¿£¿£¿é»¹»á½«ÌáÈ¡³öµÄÉèÖÃÐÅÏ¢Êý¾Ý£¬£¬£¬»®·Ö¸³Öµ¸øËüÃÇËù¶ÔÓ¦µÄ˽ÓгÉÔ±±äÁ¿£¬£¬£¬ÔÚÎÒÃÇÆÊÎöµÄ´Ë°¸ÀýÖУ¬£¬£¬ÆäÉèÖÃÊý¾Ý´ó²¿·ÖµÄÖµ¶¼Îª0¡£¡£¡£¡£¡£¡£ÏêϸÄÚÈÝÈçͼ4-21Ëùʾ¡£¡£¡£¡£¡£¡£


ͼ4-21 ÉèÖÃÐÅÏ¢Êý¾ÝÄÚÈÝ


£¨2£©Ö´ÐÐÖ÷¹¦Ð§´úÂë


¸ÃÄ£¿£¿ £¿£¿£¿éÊ×ÏÈʹÓÃAssembly.GetEntryAssembly().Location»ñȡĿ½ñÀú³ÌµÄȫ·¾¶¡£¡£¡£¡£¡£¡£½Ó×Åͨ¹ýÅжÏÉÏÎÄÌáµ½µÄ²¿·Ö˽ÓгÉÔ±±äÁ¿ÖµÀ´¾öÒéÒªÖ´ÐеÄÁ÷³Ì·ÖÖ§£¬£¬£¬ÆäÖаüÀ¨»¥³âÌåµÄ½¨Éè¡¢ÐéÄâ»úºÍɳÏäµÄ¼ì²â¡¢ÎļþÏÂÔØ¡¢¿½±´×ÔÉíµÈ¡£¡£¡£¡£¡£¡£ÔÚ±¾°¸ÀýÑù±¾ÖУ¬£¬£¬Æ¾Ö¤ÆäÉèÖÃÐÅÏ¢À´¿´£¬£¬£¬´ËÄ£¿£¿ £¿£¿£¿é½öÖ´ÐÐ×îºóÒ»ÏîÁ÷³Ì£¬£¬£¬Å²ÓÃsmethod_11º¯Êý¡£¡£¡£¡£¡£¡£´úÂëÈçͼ4-22Ëùʾ¡£¡£¡£¡£¡£¡£


ͼ4-22 ´úÂëÖ´ÐÐÁ÷³Ì


½øÈëµ½smethod_11º¯Êýºó£¬£¬£¬¸ÃÄ£¿£¿ £¿£¿£¿éÏÈŲÓÃClass3.SelectPuppetProcessÀ´Ñ¡ÔñºóÐøÖ´ÐеÄRATÔØÌå¡£¡£¡£¡£¡£¡£ÓÉÓÚ²ÎÊýint_13µÄֵΪ0£¬£¬£¬ÒÔÊÇ·µ»ØÖµÎªstring_10£¨Ä¿½ñÄ£¿£¿ £¿£¿£¿éµÄȫ·¾¶£©¡£¡£¡£¡£¡£¡£


ͼ4-23 ´úÂëÄÚÈÝ


ÔÚÑ¡ÔñÍêRATµÄ¿þÀÜÀú³Ìºó£¬£¬£¬¸ÃÄ£¿£¿ £¿£¿£¿éÔÙŲÓÃsmethod_9º¯Êý£¬£¬£¬ÆäÖвÎÊý1Ϊ×ÔÉíÀú³ÌµÄȫ·¾¶£¬£¬£¬²ÎÊý2Ϊ֮ǰ½âÃܳöµÄPEÎļþÊý¾Ý¡£¡£¡£¡£¡£¡£Ê×ÏÈ£¬£¬£¬¸ÃÄ£¿£¿ £¿£¿£¿éÖØÐ½¨ÉèÒ»¸ö×ÔÉíÐÂÀú³Ì£¬£¬£¬È»ºóÐ¶ÔØ´ËÀú³ÌÓ³Ïñ£¬£¬£¬²¢°Ñ֮ǰ½âÃܳöµÄÐÂPEÍ·²¿£¬£¬£¬ÒÔ¼°½ÚÊý¾ÝÒÀ´ÎдÈëµ½ÐÂÀú³ÌÄ£¿£¿ £¿£¿£¿éÖУ¬£¬£¬×îºóÐÞ¸ÄOEP²¢Æô¶¯ÔËÐУ¨¡°Stub.exe¡±£©¡£¡£¡£¡£¡£¡£

4-24.jpg

ͼ4-24 дÈëºÍÖ´ÐÐÐÂPEÎļþ


4.3.4 RATÄ£¿£¿ £¿£¿£¿é


ÈçÉÏÎÄËùÊö£¬£¬£¬±»Ö´ÐеÄÃûΪ¡°Stub.exe¡±µÄPEÎļþÔòÊÇ×îÖÕµÄRATÄ£¿£¿ £¿£¿£¿é¡£¡£¡£¡£¡£¡£Í¨Ì«¹ýÎöºÍËÝÔ´ºó·¢Ã÷£¬£¬£¬¸ÃPEÎļþÊÇÓÃC#ÓïÑÔ±àдµÄAsyncRATÔ¶¿ØÄ¾Âí¡£¡£¡£¡£¡£¡£³ýÁËÔ¶³Ì×ÀÃæ¼à¿Ø¡¢¼üÅ̼ͼ¡¢Àú³ÌÖÎÀí¡¢Ô¶³ÌWebCam¡¢Ô¶³ÌShellµÈ¹¦Ð§ÒÔÍ⣬£¬£¬Æä»¹°üÀ¨¼ÓÃÜ¡¢·´É³ºÐ¡¢·´ÐéÄâ»ú¡¢·´ÆÊÎöºÍ·´µ÷ÊԵȶԿ¹Ä£¿£¿ £¿£¿£¿é¡£¡£¡£¡£¡£¡£ÏÂÃæÎÒÃÇ»á¶ÔRATÖеĽ¹µã²¿·Ö×öÉîÈëµÄÆÊÎö¡£¡£¡£¡£¡£¡£


4-25.jpg

ͼ4-25Ô¶³Ì³ÌÐòAsyncRAT¿ØÖƶË


£¨1£©³õʼ»¯ÉèÖÃÐÅÏ¢


ľÂí³ÌÐòͨ¹ýŲÓÃSettings.InitializeSettingsº¯ÊýÀ´³õʼ»¯ÉèÖÃÐÅÏ¢¡£¡£¡£¡£¡£¡£´Óͼ4-26Öеĺ¯ÊýʵÏÖ´úÂë¿ÉÒÔ¿´µ½£¬£¬£¬Æä»áÌáÈ¡³öÀο¿µÄÃÜÔ¿²¢Ê¹ÓÃAES256Ëã·¨½âÃܳöËùÓеÄÉèÖÃÊý¾ÝÐÅÏ¢¡£¡£¡£¡£¡£¡£°üÀ¨¶Ë¿ÚºÅ¡¢HostÐÅÏ¢¡¢°æ±¾ºÅ¡¢PastebinÐÅÏ¢¡¢½âÃÜÃØÔ¿¡¢SSLͨѶ֤Êé¼°Ö¤ÊéÊðÃûµÈÐÅÏ¢£¬£¬£¬Ö®ºóŲÓÃSettings.VerifyHashº¯Êý¶ÔÖ¤Êé¾ÙÐÐÑéÖ¤¡£¡£¡£¡£¡£¡£


4-26.jpg

ͼ4-26 ³õʼ»¯ÉèÖÃÐÅÏ¢


½âÃÜÖ®ºóµÄÉèÖÃÐÅÏ¢Èçͼ4-27Ëùʾ¡£¡£¡£¡£¡£¡£


4-27.jpg

ͼ4-27 ÉèÖÃÐÅÏ¢ÏêϸÄÚÈÝ


£¨2£©¼ì²âÔËÐÐÇéÐÎ


ΪÁËÌÓ±ÜɳÏä/Çå¾²Ö°Ô±µÄ¼ì²â£¬£¬£¬Ä¾Âí³ÌÐòʹÓÃÁËÖÖÖÖʶ±ðɳÏä/ÐéÄâ»úµÄÊÖÒÕ£¬£¬£¬ÓÃÓÚÅжÏ×ÔÉí³ÌÐòËùÔÚµÄÔËÐÐÇéÐΣ¬£¬£¬ÈôÊÇ·¢Ã÷ÊÇÔÚÐéÄâÇéÐΣ¬£¬£¬»òÊDZ»µ÷ÊÔ״̬£¬£¬£¬³ÌÐòÔòÖ±½ÓÍ˳ö¡£¡£¡£¡£¡£¡£´Ó¶øµÖ´ïÒþ²Ø×ÔÉí£¬£¬£¬¹æ±Ü¼ì²âµÄÄ¿µÄ¡£¡£¡£¡£¡£¡£ÏÂÃæÊǸÃľÂíʹÓõ½µÄÊÖÒÕ¡£¡£¡£¡£¡£¡£


  • VMWAREºÍVirtualBoxÐéÄâ»úµÄ¼ì²â¡£¡£¡£¡£¡£¡£

ͼ4-28 ÐéÄâ»úµÄ¼ì²â


  • SandBoxµÄ¼ì²â¡£¡£¡£¡£¡£¡£


4-29.jpg

ͼ4-29 É³ºÐµÄ¼ì²â


  • ÅжϳÌÐò×ÔÉíÊÇ·ñ±»µ÷ÊÔ¡£¡£¡£¡£¡£¡£

4-30.jpg

ͼ4-30 µ÷ÊÔÇéÐεļì²â


  • ͨ¹ýÅжϻñÈ¡µÄÓ²ÅÌÈÝÁ¿ÊÇ·ñ´óÓÚ6100000000L£¨56.81G£©£¬£¬£¬À´¼ì²âÊÇ·ñÎªÕæÊµ»úе»òÐéÄâÇéÐΡ£¡£¡£¡£¡£¡£


4-31.jpg

ͼ4-31 ÅжÏÓ²ÅÌÈÝÁ¿


£¨3£©×°ÖûúÖÆ


ľÂí³ÌÐòµÄ×°ÖûúÖÆ°üÀ¨Àú³ÌΨһÐÔÅжϡ¢ÔÚËÞÖ÷»úµÄ³¤ÆÚ»¯ÉèÖúÍÊØ»¤Àú³ÌÉèÖᣡ£¡£¡£¡£¡£¸ÃľÂíÒÔ½âÃÜÉèÖÃÐÅÏ¢ÖеÄMTX×Ö´®"AsyncMutex_s8H9OlmYu¡±ÎªÃûÀ´½¨É軥³âÌ壬£¬£¬ÒÔ°ü¹ÜÔËÐÐÀú³ÌµÄΨһÐÔ¡£¡£¡£¡£¡£¡£



4-32.jpg

ͼ4-32 ½¨É軥³âÌå


Æä»¹»áÅжÏÄ¿½ñÖ´ÐÐÎļþ·¾¶Óë×°ÖÃĿ¼ÊÇ·ñÒ»Ö£¬£¬£¬ÈôÊÇÏàͬ£¬£¬£¬Ôò´ú±í¸ÃÄ£¿£¿ £¿£¿£¿éÒÑ×°Öùý£¬£¬£¬×°Öù¦Ð§±ã²»ÔÙÖ´ÐС£¡£¡£¡£¡£¡£Èç²»Ïàͬ£¬£¬£¬¸ÃľÂíÔò»áͨ¹ý±ÈÕÕϵͳÖÐÔËÐеÄÀú³ÌÃûÀ´È·±£ÔËÐÐÀú³ÌµÄΨһÐÔ¡£¡£¡£¡£¡£¡£Ïêϸ´úÂëÈçͼ4-33Ëùʾ¡£¡£¡£¡£¡£¡£


4-33.jpg

ͼ4-33 ÅжÏ×°Ö÷¾¶


Ö®ºó£¬£¬£¬Ä¾Âí³ÌÐòƾ֤Ŀ½ñÊÇ·ñΪÖÎÀíÔ±Ö´ÐÐȨÏÞ£¬£¬£¬À´Ñ¡ÔñÊÇͨ¹ý×°ÖÃÍýÏëʹÃüÕÕ¾ÉдÈ뿪»ú×ÔÆô¶¯ÏÂÁîʵÏÖ³¤ÆÚ»¯¡£¡£¡£¡£¡£¡£Ïêϸ´úÂëÈçͼ4-34Ëùʾ¡£¡£¡£¡£¡£¡£


4-34.jpg

ͼ4-34 ×°ÖÃÍýÏëʹÃü»òÌí¼Ó×ÔÆô¶¯


ÔÚÍê³É³¤ÆÚ»¯²Ù×÷ºó£¬£¬£¬Ä¾Âí³ÌÐò½«×ÔÉíÖØÐÂдÈëµ½×°ÖÃĿ¼Ï²¢ÃüÃûΪָ¶¨ÎļþÃû£¨chromgoogle.exe£©¡£¡£¡£¡£¡£¡£È»ºóÔÙÔÚÔÝʱĿ¼ÏÂÌìÉúºÍÖ´ÐÐ.batÅú´¦Öóͷ£¾ç±¾Îļþ¡£¡£¡£¡£¡£¡£¸ÃbatÎļþÓÃÓÚÔËÐС°chromgoogle.exe¡±¿ÉÖ´ÐÐÎļþ¼°×ÔÉíɾ³ý¡£¡£¡£¡£¡£¡£ÏêϸÄÚÈÝÈçͼ4-35Ëùʾ¡£¡£¡£¡£¡£¡£

4-35.jpg

ͼ4-35 ¾ç±¾ÎļþÄÚÈÝ


×îºó£¬£¬£¬Ä¾Âí³ÌÐòͨ¹ýÌáÉýÄ¿½ñÀú³ÌȨÏÞ¼°ÉèÖÃÏß³ÌʼÖÕ´¦ÓÚÖ´ÐÐ״̬·½·¨£¬£¬£¬À´ÊµÏÖÊØ»¤Àú³Ì¡£¡£¡£¡£¡£¡£


4-36.jpg

ͼ4-36 Àú³ÌÊØ»¤ÊµÏÖ´úÂë


£¨4£©ÉÏÏß»úÖÆ


ÔÚ×°ÖûúÖÆÉèÖÃÍê³Éºó£¬£¬£¬Ä¾Âí³ÌÐòÔòͨ¹ýÉèÖÃÐÅÏ¢ÖеÄIPºÍ¶Ë¿ÚÓë¿ØÖÆ¶ËЧÀÍÆ÷½¨ÉèSSLЭÒéÅþÁ¬¡£¡£¡£¡£¡£¡£´Ëʱ¸ÃľÂí»áÍøÂçÊÜѬȾÖ÷»úµÄϵͳÐÅÏ¢£¬£¬£¬²¢°ÑÕâЩÐÅϢѹËõºó×÷ΪÉÏÏß°ü·¢Ë͵½C&CЧÀÍÆ÷¡£¡£¡£¡£¡£¡£ÉÏÏß°üµÄÄÚÈݰüÀ¨Ö÷»ú×°±¸µÄÓû§Ãû¡¢ÏµÍ³°æ±¾ºÅ¡¢ÖÎÀíÔ±Õ˺źÍľÂí³ÌÐòÄ¿½ñÖ´Ðз¾¶¡¢°æ±¾ºÅ¡¢×°ÖÃʱ¼äµÈÏà¹ØÐÅÏ¢¡£¡£¡£¡£¡£¡£Í¨¹ý¶ÔľÂí³ÌÐòµÄÆÊÎö£¬£¬£¬ÎÒÃÇ·¢Ã÷ÉÏÏß°üµÄ³¤¶ÈÊDz»Àο¿µÄ¡£¡£¡£¡£¡£¡£°ÙÀÖ²©ADLabÑо¿Ô±ÔÚ¶ÔÉÏÏß°üÃûÌÃ×öÆÊÎö¡¢ÌáÈ¡ºó£¬£¬£¬ÕûÀí¹éÄɳöľÂí³ÌÐòÉÏÏßÊý¾Ý°üÃûÌúÍÉÏÏßÊý¾Ý°üÄÚÈÝÃûÌᣡ£¡£¡£¡£¡£ÏêϸÈç±í4-1ºÍͼ4-37£¨ÆäÖС°ÂÌÉ«ºá¸ñ¡±×÷Ϊһ×éÊý¾ÝµÄÖ§½âÏߣ©Ëùʾ¡£¡£¡£¡£¡£¡£



Êý¾Ý¾Þϸ

ÊýÌý˵Ã÷

Êý¾ÝÄÚÈÝ

0x01

×Ó°üÊýÄ¿  £¨ÒÔ×éΪµ¥Î»£©

0x8D£¨HEXÖµÀο¿£©

0x01

Ãû³Æ³¤¶È

0xA6£¨HEXÖµÀο¿£©

0x06

Ãû³Æ

¡°Packet¡±£¨×Ö·û´®ÖµÀο¿£©

0x01

°üÃû³¤¶È

0xAA£¨HEXÖµÀο¿£©

0x0A

ÉÏÏß°üÃû

¡°ClientInfo¡±£¨×Ö·û´®ÖµÀο¿£©




0x01

Ãû³Æ³¤¶È

0xA4£¨HEXÖµÀο¿£©

0x04

Ãû³Æ

¡°HWID¡±£¨×Ö·û´®ÖµÀο¿£©

²»Àο¿

±êʶÂ볤¶È

²»Àο¿£¨Èç0xB4£©

²»Àο¿

Ψһ»úе±êʶÂë

²»Àο¿£¨Èç¡°F40DD340EC6FDDB01847140¡±£©




0x01

Ãû³Æ³¤¶È

0xA4£¨HEXÖµÀο¿£©

0x04

Ãû³Æ

¡°User¡±£¨×Ö·û´®ÖµÀο¿£©

²»Àο¿

Óû§Ãû³¤¶È

²»Àο¿£¨Èç0xAA£©

²»Àο¿

Óû§Ãû

²»Àο¿£¨Èç¡°xxx¡±£©




0x01

Ãû³Æ³¤¶È

0xA4£¨HEXÖµÀο¿£©

0x04

Ãû³Æ

¡°Path¡±£¨×Ö·û´®ÖµÀο¿£©

²»Àο¿

·¾¶³¤¶È

²»Àο¿

²»Àο¿

¶ñÒâ´úÂëÄ¿½ñÖ´Ðз¾¶

²»Àο¿




0x01

Ãû³Æ³¤¶È

0xA7£¨HEXÖµÀο¿£©

0x07

Ãû³Æ

¡°Version¡±£¨×Ö·û´®ÖµÀο¿£©

²»Àο¿

°æ±¾ºÅ³¤¶È

²»Àο¿£¨Èç0xA7£©

²»Àο¿

¶ñÒâ´úÂë°æ±¾ºÅ

²»Àο¿




0x01

Ãû³Æ³¤¶È

0xA5£¨HEXÖµÀο¿£©

0x05

Ãû³Æ

¡°Admin¡±£¨×Ö·û´®ÖµÀο¿£©

²»Àο¿

ÖÎÀíÔ±Õ˺ÅÃû³¤¶È

²»Àο¿£¨Èç0xA5£©

²»Àο¿

ÖÎÀíÔ±Õ˺ÅÃû

²»Àο¿£¨Èç¡°Admin¡±£©




0x01

Ãû³Æ³¤¶È

0xAB£¨HEXÖµÀο¿£©

0x0B

Ãû³Æ

¡°Performance¡±£¨×Ö·û´®ÖµÀο¿£©

²»Àο¿

´°¿ÚÐÅÏ¢³¤¶È

²»Àο¿

²»Àο¿

Óû§Ç°Ì¨´°¿ÚÐÅÏ¢

²»Àο¿




0x01

Ãû³Æ³¤¶È

0xA8£¨HEXÖµÀο¿£©

0x08

Ãû³Æ

¡°Pastebin¡±£¨×Ö·û´®ÖµÀο¿£©

²»Àο¿

PastebinÖµ³¤¶È

²»Àο¿£¨0xA4£©

²»Àο¿

ÉèÖÃÖÐPastebinµÄÖµ

²»Àο¿£¨Èç¡°null¡±£©




0x01

Ãû³Æ³¤¶È

0xA9£¨HEXÖµÀο¿£©

0x09

Ãû³Æ

¡°Antivirus¡±£¨×Ö·û´®ÖµÀο¿£©

²»Àο¿

ÐÅÏ¢³¤¶È

²»Àο¿

²»Àο¿

ɱ¶¾Èí¼þÐÅÏ¢

²»Àο¿£¨Èç¡°N/A¡±£©




0x01

Ãû³Æ³¤¶È

0xA9£¨HEXÖµÀο¿£©

0x09

Ãû³Æ

¡°Install¡±£¨×Ö·û´®ÖµÀο¿£©

²»Àο¿

ÐÅÏ¢³¤¶È

²»Àο¿£¨Èç0xB1£©

²»Àο¿

¶ñÒâ´úÂë×°ÖÃʱ¼äÐÅÏ¢

²»Àο¿




0x01

Ãû³Æ³¤¶È

0xA4£¨HEXÖµÀο¿£©

0x04

Ãû³Æ

¡°Pong¡±£¨×Ö·û´®ÖµÀο¿£©




0x01

Ãû³Æ³¤¶È

0xA5£¨HEXÖµÀο¿£©

0x05

Ãû³Æ

¡°Group¡±£¨×Ö·û´®ÖµÀο¿£©

²»Àο¿

GroupÖµ³¤¶È

²»Àο¿£¨Èç0xA7£©

²»Àο¿

ÉèÖÃÖÐGroupµÄÖµ

²»Àο¿£¨Èç¡°Default¡±£©


±í4-1 ÉÏÏßÊý¾Ý°üÃûÌÃ


ͼ4-37 ÉÏÏßÊý¾Ý°üÄÚÈÝÃûÌÃ


ÏÂÃæÊÇľÂí³ÌÐò·¢ËÍÉÏÏßÇëÇóµÄÏêϸ²Ù×÷°ì·¨£º


  • °ì·¨1

ÆäÊ×ÏÈ»á¶ÔÉèÖÃÐÅÏ¢ÖС°Pastebin¡±µÄÖµ×öÅжϣ¬£¬£¬ÈôÊDz»ÎªNULL£¬£¬£¬ÔòʹÓÃwebClient.DownloadStringÒªÁì»ñȡЧÀͶ˵ÄÉÏÏßÓòÃû/IPºÍ¶Ë¿ÚºÅ£¨´Ó¡°Pastebin¡±ÉÏÌáÈ¡£¡£¡£¡£¡£¡£©¡£¡£¡£¡£¡£¡£²¿·Ö´úÂëÈçͼ4-38Ëùʾ¡£¡£¡£¡£¡£¡£


ͼ4-38 ´Ó¡°Pastebin¡±ÉÏÌáÈ¡ÉÏÏßÓòÃûºÍ¶Ë¿ÚºÅ


ÈôÊÇΪNULL£¬£¬£¬ÔòÖ±½Ó´ÓÉèÖÃÐÅÏ¢ÖÐÌáÈ¡³ö¶ÔÓ¦µÄÉÏÏßÓòÃû/IPºÍ¶Ë¿ÚºÅ£¨ÒÔ¶ººÅ×÷ΪÍÑÀë·û£©£¬£¬£¬ÕâÅú×¢¸ÃľÂí³ÌÐòÊǾßÓÐÉèÖöà¸öC2µÄ¹¦Ð§£¬£¬£¬¹¥»÷ÕßÄܹ»ÎÞаµØÌí¼Ó¶à¸ö±¸ÓÃC2£¬£¬£¬×ÝÈ»ÆäÖÐÒ»²¿·Ö±»×è¶Ï£¬£¬£¬Ò²Äܹ»ÖØ»ñ¿ØÖÆÈ¨¡£¡£¡£¡£¡£¡£Ïêϸ´úÂëÈçͼ4-39Ëùʾ¡£¡£¡£¡£¡£¡£


4-39.jpg

ͼ4-39 ´ÓÉèÖÃÐÅÏ¢ÖÐÌáÈ¡ÉÏÏßÓòÃûºÍ¶Ë¿ÚºÅ


  • °ì·¨2

ľÂí³ÌÐòÔÚÓë¿ØÖÆ¶ËÅþÁ¬Àֳɺ󣬣¬£¬±ã×îÏÈŲÓÃ×Ô½ç˵ÀàÒªÁìIdSender.SendInfoÒªÁ죬£¬£¬ÍøÂçÊÜѬȾÖ÷»úºÍľÂí×ÔÉí°æ±¾µÈÏà¹ØÐÅÏ¢£¬£¬£¬ÕâЩÐÅÏ¢»á±»Öð¸öµÄÖü±£´æMsgPackÀàÖС£¡£¡£¡£¡£¡£»£»£»£»£»£»£»ñȡװ±¸ÐÅÏ¢´úÂëÈçͼ4-40Ëùʾ¡£¡£¡£¡£¡£¡£


ͼ4-40 »ñȡװ±¸ÐÅÏ¢


  • °ì·¨3

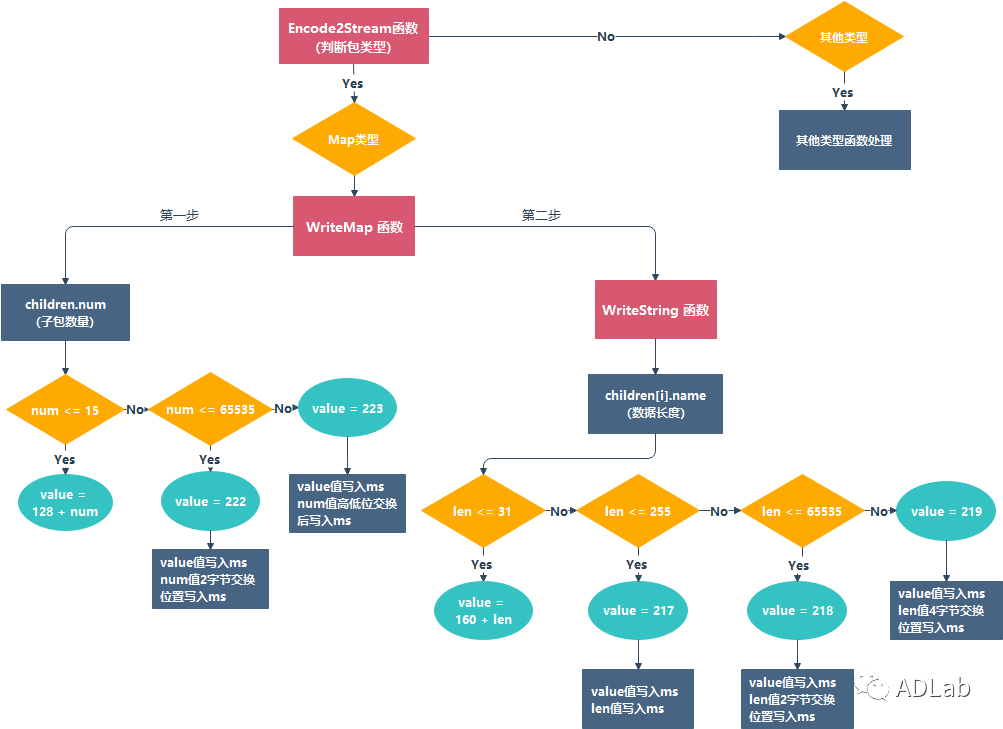
ÔÚ´ËÖ®ºó£¬£¬£¬Ä¾Âí³ÌÐòŲÓÃmsgPack.Encode2Bytesº¯Êý¶ÔÉÏÏß°üÊý¾Ý¾ÙÐзâ°ü¡£¡£¡£¡£¡£¡£¸Ãº¯ÊýÊ×ÏÈ»áÖ´ÐÐthis.Encode2StreamÒªÁ죬£¬£¬Í¨¹ýµ÷ÊÔÆÊÎöµÃÖª£¬£¬£¬ÓÉÓÚ¸ÃľÂíÊÇʹÓÃmapÀàÐÍÀ´´æ´¢ÉÏÏßÊý¾Ý£¬£¬£¬ÄÇô´Ë´¦±ã»áŲÓÃthis.WriteMapÒªÁìÀ´²Ù×÷ÉÏÏß°ü¡£¡£¡£¡£¡£¡£


ͼ4-41 Å²ÓÃthis.WriteMapÒªÁì


ľÂí³ÌÐò·â°ü¹¦Ð§Ö÷ÒªÊÇÔÚEncode2StreamÒªÁìÖÐʵÏÖ£¬£¬£¬ÎªÁËÄܸüÖ±¹ÛµØ½«ÉÏÏßÊý¾Ý°ü´¦Öóͷ£Á÷³ÌÕ¹ÏÖ¸ø¶ÁÕߣ¬£¬£¬ÎÒÃÇÒÔ±¾°¸Àý×÷Ϊ²Î¿¼£¬£¬£¬»æÖƳöÕû¸ö·â°üµÄÁ÷³Ìͼ£¨Èçͼ4-42£©¡£¡£¡£¡£¡£¡£


ͼ4-42 Êý¾Ý°ü·â°üÁ÷³Ìͼ


ÎÒÃÇͨ¹ý¶Ô·â°üº¯ÊýµÄ½»Ö¯ÒýÓþÙÐÐÏêϸÆÊÎöºó£¬£¬£¬µÃ³ö¸ÃľÂí³ÌÐòµÄÉÏÏß°ü£¨ÒÔ¼°ºóÐøµÄÐÄÌø°üºÍ¿ØÖÆÖ¸Áî°ü£©¾ù½ÓÄÉ´Ë·½·¨¾ÙÐд¦Öóͷ£¡£¡£¡£¡£¡£¡£ÐèÒªÌØÊâ×¢ÖØµÄÊÇ£¬£¬£¬´ú±íÆä×Ó°üµÄÊýĿֵ£¨value£©¡¢Ãû³ÆºÍÊý¾ÝµÄ³¤¶ÈÖµ£¨value£©£¬£¬£¬ÏÖʵÉ϶¼ÊÇÏȶÔÕâЩÊý¾ÝµÄÕæÊµÖµ£¨numºÍlen£©×öÅжϣ¬£¬£¬ÔÙ½«ÕæÊµÖµÓë¶ÔÓ¦µÄÀο¿ÖµÏà¼Ó£¬£¬£¬×îºóµÃ³övalueÖµ¡£¡£¡£¡£¡£¡£·¢ËͰüÃûÌÃÈç±í4-2Ëùʾ£¨¿ÉÁ¬ÏµÍ¼4-37Ã÷È·£©¡£¡£¡£¡£¡£¡£


×Ó°üÊýÄ¿

£¨/×飩

³¤¶È

£¨×Ó°ü1name£©

Êý¾Ý

£¨×Ó°ü1name£©

³¤¶È

£¨×Ó°ü1data£©

Êý¾Ý

£¨×Ó°ü1data£©

×Ó°ü2

¡­

num

name_value

string_name

data_value

string_data

¡­¡­

±í4-2 Êý¾Ý°üÃûÌÃ


  • °ì·¨4

ÔÚ·â°üÍê±Ïºó£¬£¬£¬Ä¾Âí³ÌÐòʹÓÃGZipStreamÀàµÄÒªÁì¶ÔÉÏÏß°ü¾ÙÐÐѹËõ´¦Öóͷ£¡£¡£¡£¡£¡£¡£´úÂëÈçͼ4-43Ëùʾ¡£¡£¡£¡£¡£¡£


4-43.png

ͼ4-43 Êý¾Ý°üѹËõ´¦Öóͷ£


  • °ì·¨5

×îºó£¬£¬£¬¸ÃľÂí»á½«Êý¾Ý°ü°ü³¤ºÍÊý¾Ý°ü£¨»ñÈ¡µÄÐÅÏ¢£©·ÖÁ½¸ö°üÒÀ´Î·¢Ë͸ø¿ØÖƶËÉêÇëÉÏÏß¡£¡£¡£¡£¡£¡£


ͼ4-44 ·¢ËÍÊý¾Ý°ü

£¨5£©ÐÄÌø»úÖÆ


ľÂí³ÌÐòͨ¹ýʹÓÃTimerÀàʵÏÖÁË×ÔÉíµÄÐÄÌø»úÖÆ¡£¡£¡£¡£¡£¡£ÆäÖ÷Òª¹¦Ð§ÊÇÿ10µ½15ÃëÏò¿ØÖƶ˷¢ËÍÐÄÌø°ü£¬£¬£¬ÐÄÌø°üÄÚÈݰüÀ¨°üÃûºÍ±»Ñ¬È¾Ö÷»úϵͳÓû§Ç°Ì¨´°¿ÚÐÅÏ¢¡£¡£¡£¡£¡£¡£


ͼ4-45 ·¢ËÍÐÄÌø°ü


ÓÉͼ4-45ÖеĴúÂëʵÏֿɼû£¬£¬£¬¸ÃÔ¶³ÌľÂíÐÄÌø°üµÄÊý¾ÝÊÇͬÑùʹÓÃMsgPack.Encode2ByteÒªÁì¾ÙÐзâ°ü´¦Öóͷ£µÄ¡£¡£¡£¡£¡£¡£


£¨6£©Ô¶³Ì¿ØÖÆ


ÔÚÕë¶ÔľÂí³ÌÐò´¦Öóͷ£¿ØÖÆÏÂÁ·Ö¾ÙÐÐÏêϸÆÊÎöʱ£¬£¬£¬ÎÒÃÇ·¢Ã÷ÔÚ±»¿Ø¶ËľÂíµÄ¶ñÒâ´úÂëÖУ¬£¬£¬²¢Î´°üÀ¨ÈκÎÔ¶³ÌÖ¸ÁîµÄÏêϸʵÏÖ¹¦Ð§´úÂë¡£¡£¡£¡£¡£¡£ÓÚÊÇÎÒÃÇÕë¶Ô¿ØÖƶ˺ͱ»¿Ø¶Ë×ö½øÒ»²½µÄµ÷ÊÔºÍÊÓ²ìºó£¬£¬£¬·¢Ã÷ËùÓиúÔ¶³Ì²Ù×÷Ïà¹ØµÄ¹¦Ð§´úÂ룬£¬£¬¶¼ÊÇÆ¾Ö¤Æä¹¦Ð§¾ÙÐйéÀàÇÒ±»·â×°ÔÚ²î±ðµÄDLLÄ£¿£¿ £¿£¿£¿éÖС£¡£¡£¡£¡£¡£µ±¿ØÖƶËÔÚÖ´ÐÐÔ¶³Ì²Ù×÷ʱ£¬£¬£¬ÔòÊ×ÏÈÓë±»¿Ø¶Ë·¢ËÍÌØ¶¨µÄÊý¾Ý°ü¾ÙÐн»»¥£¬£¬£¬½Ó×ÅÔÙ½«Ñ¹ËõºóµÄ¹¦Ð§Ä£¿£¿ £¿£¿£¿é¸½¼Óµ½Êý¾Ý°üÖз¢Ë͸ø±»¿Ø¶Ë£¬£¬£¬Óɱ»¿Ø¶ËÒÔ²»Â䵨ÐÎʽÔÚÄÚ´æÖмÓÔØÖ´ÐУ¬£¬£¬À´Íê³É¿ØÖƶËÖ¸¶¨µÄ¿ØÖÆÏÂÁî¡£¡£¡£¡£¡£¡£Í¨¹ý½ÓÄÉ¡°propelling in use£¬£¬£¬destory after use¡±µÄÊÂÇéģʽ£¬£¬£¬¹¥»÷Õ߼ȿÉÒÔÎÞаµØµ÷½âľÂí³ÌÐòµÄÉèÖÃÐÅÏ¢£¬£¬£¬ÓÖÄܽÏÓÐÓõرÜÃâȡ֤ÆÊÎöÖ°Ô±»ñÈ¡Æä½¹µã¹¥»÷Ä£¿£¿ £¿£¿£¿é£¬£¬£¬ÇÒÔÚÒ»¶¨Ë®Æ½ÉϵִïÃâɱºÍÈÆ¹ýÇå¾²»úÖÆµÄЧ¹û¡£¡£¡£¡£¡£¡£Í¼4-46ÊÇľÂí³ÌÐòÔÚÖ´ÐпØÖÆÏÂÁîʱ£¨ÒÔ¡°Ô¶³Ì¿ØÖÆ×ÀÃæ¡±Ö¸ÁîΪÀý£©£¬£¬£¬Á½Í·Ö®¼äµÄÏêϸ²Ù×÷Á÷³Ìͼ¡£¡£¡£¡£¡£¡£


ͼ4-46 Ô¶³Ì²Ù×÷½»»¥Á÷³Ìͼ


¸ÃÔ¶¿ØÄ¾Âí³ÌÐò×ܹ²ÓÐÊ®¼¸¸ö¿ÉÖ´Ðн¹µã¹¦Ð§Ä£¿£¿ £¿£¿£¿é£¬£¬£¬ÆäÖаüÀ¨Ô¶³Ì×ÀÃæ¼à¿Ø¡¢Webcam¼à¿Ø¡¢¼üÅ̼ͼ¡¢Îļþ²éÕÒ¡¢Ô¶³Ìshell¡¢Bots KillerÒÔ¼°DDos¹¥»÷µÈ¹¦Ð§¡£¡£¡£¡£¡£¡£±í4-3ÁгöÁËËùÓÐÄ£¿£¿ £¿£¿£¿éµÄÃû³ÆÒÔ¼°ÆäËù¶ÔÓ¦µÄ¹¦Ð§¡£¡£¡£¡£¡£¡£


Ä£¿£¿ £¿£¿£¿éÃû³Æ

Ä£¿£¿ £¿£¿£¿é¹¦Ð§

Chat.dll

Chat

Extra.dll

Visit  Website /Send MessageBox /Get Admin Privileges / Disable Windows Defender  /Set Wallpaper

FileManager.dll

File  Manager

FileSearcher.dll

File  Searcher

LimeLogger.dll

Keylogger

Miscellaneous.dll

BotsKill  /USB Spread /Seed Torrent /Remote Shell /DOS Attack /Execute.NET Code

Options.dll

Report  Window

ProcessManager.dll

Process  Manager

Recovery.dll

Password  Recovery

RemoteCamera.dll

Webcam

RemoteDesktop.dll

Remote  Desktop

SendFile.dll

Send  File To Disk

SendMemory.dll

Send  File To Memory

±í4-3 ½¹µãÄ£¿£¿ £¿£¿£¿é¹¦Ð§ÆÊÎö


±í4-4Ϊ²¿·Ö¹¥»÷Ö¸ÁîÊý¾Ý°üµÄÄÚÈÝ¡£¡£¡£¡£¡£¡£ÆäÖлÆÉ«±ê×¢²¿·ÖΪ£ºµ±¿ØÖƶËÒªÖ´ÐÐÔ¶³Ì¿ØÖƲÙ×÷ʱ£¬£¬£¬ÆäÓë±»¿Ø¶Ë½»»¥µÄͨÓÃÊý¾Ý°üÃûÌ㨳ý¡°string_SHA256¡±ºÍ¡°Ñ¹ËõºóµÄ¶þ½øÖÆÊý¾Ý¡±ÒÔÍ⣬£¬£¬ÆäËûÄÚÈݶ¼Ïàͬ£©£¬£¬£¬ÆäÓà¶¼ÊÇÆäËûÏà¹Ø²Ù×÷µÄÐÅÏ¢Ö¸Áî¡£¡£¡£¡£¡£¡£


Êý¾ÝÄÚÈÝ

ÊýÌý˵Ã÷

¡°Packet¡±¡°plugin¡±

¡°DLL¡±¡°string_SHR256¡±£¨ÓÉC&CЧÀÍÆ÷Ìᳫ£©

------------------------------------------------------

¡°Packet¡±¡°SendPlugin¡±

¡°DLL¡±¡°string_SHR256¡±£¨ÓÉRATÌᳫ£©

------------------------------------------------------

¡°Packet¡±¡°plugin¡±

¡°DLL¡±¡°Ñ¹ËõºóµÄ¶þ½øÖÆÊý¾Ý¡±

¡°Hash¡±¡°string_SHR256¡± £¨ÓÉC&CЧÀÍÆ÷Ìᳫ£©

¶¯Ì¬»Ø´«ÖÖÖÖ¿ØÖÆÖ¸ÁЧÄ£¿£¿ £¿£¿£¿éÊý¾Ý°ü¡£¡£¡£¡£¡£¡£

¡°Packet¡±¡°dos¡±

¡°Option¡±¡°postStart¡±

¡°Host¡±¡°string_host¡±

¡°Port¡±¡°string_port¡±

¡°Timeout¡±¡°string_timeout¡±

DDos¹¥»÷Ïà¹ØÉèÖÃÐÅÏ¢

¡°Packet¡±¡°fileManager¡±

¡°Command¡±¡°getPath¡±

¡°Path¡±¡°string_path¡±

------------------------------------------------------

¡°Packet¡±¡°fileManager¡±

¡°Command¡±¡°getDriver¡±

Ô¶³ÌÎļþÖÎÀíÏà¹Ø²Ù×÷ÐÅÏ¢

¡°Packet¡±¡°keylogger¡±

¡°isON¡±¡°false¡±

¼üÅ̼ͼÏà¹Ø²Ù×÷ÐÅÏ¢

¡°Packet¡±¡°processManager¡±

¡°Option¡±¡°Kill¡±

¡°ID¡±¡°string_id¡±

------------------------------------------------------

¡°Packet¡±¡°processManager¡±

¡°Option¡±¡°List¡±

Àú³ÌÖÎÀíÏà¹Ø²Ù×÷ÐÅÏ¢

¡°Packet¡±¡°ShellWriteInput¡±

¡°WriteInput¡±¡°string_txt¡±

------------------------------------------------------

¡°Packet¡±¡°ShellWriteInput¡±

¡°WriteInput¡±¡°exit¡±

Ô¶³ÌShellÖ´ÐÐÏà¹Ø²Ù×÷ÐÅÏ¢

±í4-4 ¹¥»÷Ö¸ÁîÊý¾Ý°üÆÊÎö


 Îå¡¢×Ü ½á


̫ͨ¹ýÎö¿ÉÒÔ¿´³ö£¬£¬£¬¡°APT-C-36ϹÑÛÓ¥¡±×éÖ¯Ö÷Òª½ÓÄɵÄÊÖ·¨ÊÇÍøÂç´¹ÂÚ¹¥»÷£¬£¬£¬¼´ÒÔʹÓôøÓÐÉ繤αװµÄÓʼþ£¨·Âð¹ú¼ÒÕþ¸®²¿·Ö£©×÷Ϊ¹¥»÷Èë¿Ú£¬£¬£¬Ê¹ÓõͲéɱÂʵÄÓʼþ¸½¼þ£¨ÓÃÓÚÈÆ¹ýÓÊÏäÍø¹Ø£©ÏòÄ¿µÄÖ÷»úͶ·ÅºóÃųÌÐò¡£¡£¡£¡£¡£¡£ÔÚÇÖÈëÖ÷»ú×°±¸ºó£¬£¬£¬ÔÙͨ¹ý¶à²ãǶÌ×¼ÓÔØ¡¢ÐéÄâ»úɳÏä¼ì²â¼°¹¦Ð§Ä£¿£¿ £¿£¿£¿é¶¯Ì¬ÍÆË͵ÈÊÖÒÕÊֶΣ¬£¬£¬µÖ´ïÔÚÄ¿µÄÖ÷»úÉϺã¾ÃDZÔÚ¶ø²»±»·¢Ã÷µÄЧ¹û¡£¡£¡£¡£¡£¡£Í¬Ê±£¬£¬£¬Á¬Ïµ¶Ô¸Ã×éÖ¯ÀúÊ·¹¥»÷ÎäÆ÷µÄÉîÈëÑо¿ÎÒÃÇ·¢Ã÷£¬£¬£¬ÎªÁËÓ¦¶Ôһֱǰ½øµÄÇå¾²·ÀÓùºÍ¼ì²â£¬£¬£¬¸ÃºÚ¿Í×é֯ˢÐÂÁËÆä¹¥»÷Õ½ÂÔ£¬£¬£¬ËùʹÓõĺóÃÅľÂí¹¤¾ß¸üÖØ´ó¡¢¶Ô¿¹ÐÔ¸üÇ¿£¬£¬£¬ÕâÅú×¢¸Ã×éÖ¯ÔÚÒ»Á¬µØ¸üеü´ú¶ñÒâ´úÂëµÄ¹¦Ð§ºÍÐÎ̬£¬£¬£¬²¢·ºÆð³ö¹¦Ð§Ä£¿£¿ £¿£¿£¿é»¯µÄÇ÷ÊÆ¡£¡£¡£¡£¡£¡£


¼øÓڸúڿÍ×éÖ¯ºã¾Ãͨ¹ý´¹ÂÚÓʼþÒÔ¼°OfficeVBAºê¾ÙÐй¥»÷µÄϰÓÃÊֶΣ¬£¬£¬ÎÒÃǽ¨ÒéÏà¹ØÓû§²»ÒªËæÒâ·­¿ªºÍÏÂÔØÎ´ÖªÈªÔ´µÄÓʼþ¸½¼þ¼°Á´½Ó£¬£¬£¬×öºÃÓʼþϵͳµÄ·À»¤£¬£¬£¬ÈôÓÐÐèÒª¿Éͨ¹ý·­¿ªOfficeÎĵµÖеģºÎļþ-Ñ¡Ïî-ÐÅÈÎÖÐÐÄ-ÐÅÈÎÖÐÐÄÉèÖÃ-ºêÉèÖ㬣¬£¬À´½ûÓÃÒ»Çкê´úÂëÖ´ÐС£¡£¡£¡£¡£¡£Ò»µ©ÏµÍ³»òЧÀÍÆ÷·ºÆðÒì³£ÐÐΪ£¬£¬£¬ÊµÊ±±¨¸æ²¢ÇëרҵְԱ¾ÙÐÐÅŲ飬£¬£¬ÒÔÏû³ýÇå¾²Òþ»¼¡£¡£¡£¡£¡£¡£

 


IOC

SHAR¡¤1

612b7cd95eb317c2931d89acfb1c99506d799d26

ee42b8a4b53c8363828b9bc732045aa248e1d64a

e9e0871d37d1765756175e8931eedadb3f210b9b

e9e0871d37d1765756175e8931eedadb3f210b9b

c277bb8d01cb3e9d18d5378c6f518f4faca508fb

b586969a25aca22612ff59978d3a6062663baa86

79bf3730a7089b5c108bad883c1cc9a3779cb366

IP

128.90.112.142

128.90.112.231

128.90.105.72

URL

https://acortaurl.com/diangovocestadodecuentadeudaquotamp___P

https://acortaurl.com/activarcedulaonlineregistraduriagovcoquotamp__

https://yip.su/2oTZk

https://acortaurl.com/pdfproceso00910020190976543

https://acortaurl.com/diangovcodocumentos2019deudaalafecha0393948amp_



°ÙÀÖ²©Æð¾¢·ÀÓùʵÑéÊÒ£¨ADLab£©


ADLab½¨ÉèÓÚ1999Ä꣬£¬£¬ÊÇÖйúÇå¾²ÐÐÒµ×îÔ罨ÉèµÄ¹¥·ÀÊÖÒÕÑо¿ÊµÑéÊÒÖ®Ò»£¬£¬£¬Î¢ÈíMAPPÍýÏë½¹µã³ÉÔ±£¬£¬£¬¡°ºÚȸ¹¥»÷¡±¿´·¨Ê×ÍÆÕß¡£¡£¡£¡£¡£¡£×èÖ¹ÏÖÔÚ£¬£¬£¬ADLabÒÑͨ¹ýCVEÀÛ¼ÆÐû²¼Çå¾²Îó²î½ü1100¸ö£¬£¬£¬Í¨¹ý CNVD/CNNVDÀÛ¼ÆÐû²¼Çå¾²Îó²î900Óà¸ö£¬£¬£¬Ò»Á¬¼á³Ö¹ú¼ÊÍøÂçÇå¾²ÁìÓòÒ»Á÷Ë®×¼¡£¡£¡£¡£¡£¡£ÊµÑéÊÒÑо¿Æ«Ïòº­¸Ç²Ù×÷ϵͳÓëÓ¦ÓÃϵͳÇå¾²Ñо¿¡¢Òƶ¯ÖÇÄÜÖÕ¶ËÇå¾²Ñо¿¡¢ÎïÁªÍøÖÇÄÜ×°±¸Çå¾²Ñо¿¡¢WebÇå¾²Ñо¿¡¢¹¤¿ØÏµÍ³Çå¾²Ñо¿¡¢ÔÆÇå¾²Ñо¿¡£¡£¡£¡£¡£¡£Ñо¿Ð§¹ûÓ¦ÓÃÓÚ²úÆ·½¹µãÊÖÒÕÑо¿¡¢¹ú¼ÒÖØµã¿Æ¼¼ÏîÄ¿¹¥¹Ø¡¢×¨ÒµÇ徲ЧÀ͵ȡ£¡£¡£¡£¡£¡£


lab.jpg